EasyManua.ls Logo

Daedong CK22 - Circuit Diagram

Daedong CK22
372 pages
Print Icon
To Next Page IconTo Next Page
To Next Page IconTo Next Page
To Previous Page IconTo Previous Page
To Previous Page IconTo Previous Page
Loading...
11-17
DS35-W00 May. 2007
TRANSMISSIONTRANSMISSION
TRANSMISSIONTRANSMISSION
TRANSMISSION
ENGINEENGINE
ENGINEENGINE
ENGINE
HSTHST
HSTHST
HST
FRONT AXLEFRONT AXLE
FRONT AXLEFRONT AXLE
FRONT AXLE
STEERINGSTEERING
STEERINGSTEERING
STEERING
BARKEBARKE
BARKEBARKE
BARKE
ELECTRICELECTRIC
ELECTRICELECTRIC
ELECTRIC
INDEXINDEX
INDEXINDEX
INDEX
HYDRAULICHYDRAULIC
HYDRAULICHYDRAULIC
HYDRAULIC
GENERALGENERAL
GENERALGENERAL
GENERAL
REAR AXLEREAR AXLE
REAR AXLEREAR AXLE
REAR AXLE
CLUTCHCLUTCH
CLUTCHCLUTCH
CLUTCH
CK22/CK22H
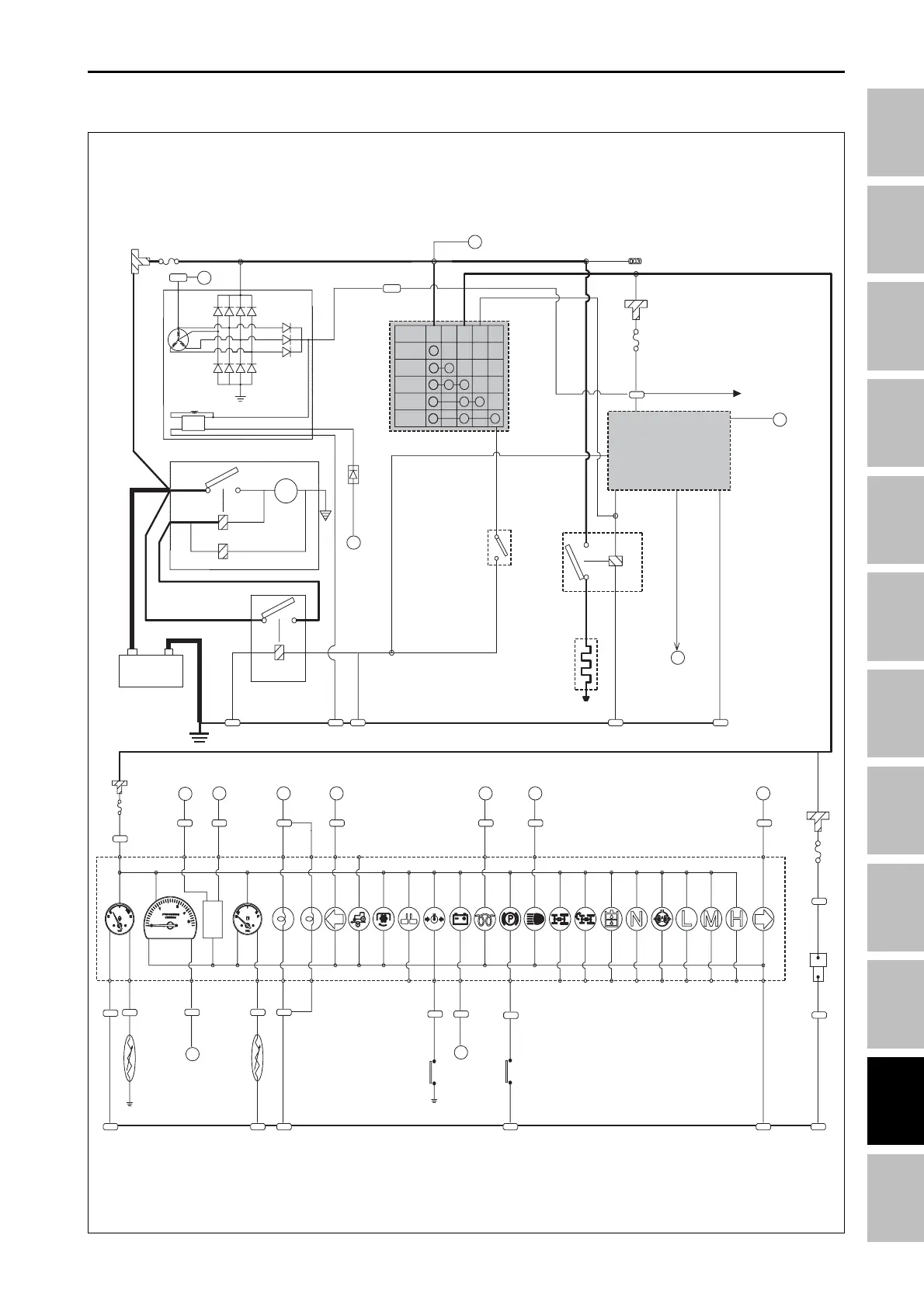
ELECTRIC SYSTEM - OPERATION PRINCIPLE
2.5.2 CIRCUIT DIAGRAM
11
COMBIMETER
COMBI
SW
COMBI
SW
COMBI
SW
COMBI
SW
SW”AM”
HOUR/M
ASS'Y COMBI-METER
TEMP. SENSOR
FUEL GAUGE SENSOR
ENGINE OIL SWITCH
PARKING BRAKE SWITCH
AM
ACC
OFF
ACC
ON
GL
ST
ON GL ST
5A
CONNECTOR
(CUSTOMER USE)
10
A
10A
UNITS/HOLD COIL
PREHEAT CONT
TIMER RELAY ‘ON’
SIGNAL LAMP GND
1HzON
ST
COMBIMETER
PREHEAT PLUG
RELAY: PREHEAT
SW: CLUCH
P2
11
3
P2
P1
12
62 LR 0.85
62 LR 0.85
3.0RW
42 BY 0.85
62 LR 0.5
43 BR 3.0
3 R 3.0
6 RW 3.0
3 R 3.0
41 BR 0.85
66 RL 0.85
73 YL 0.5
41 BR 0.85
68 GY 0.5
0.85 GW
0.85 WR0.85 WR0.85 B
0.5 B
0.5 R0.5 R0.5 B
0.5 PB
0.5 Gr
0.85 B
0.85 B
0.85 B
0.85 Y
0.5 WB 0.5 WB
0.85 B
0.85 W
0.85 R
0.5 YL
0.85 BrW
0.85 BrW
0.5 RW
0.5 GY
0.5 GB
0.5 YBr 0.5 YBr
28 27 33 2 19 12 24 14 37 36 4 3 25 2615 30 31 32
2993938401118234
SIG2
20
5
3
8 7 10 6
66
001 001
16
003 073 50 47 068 52 48
36
1
38
5756
1
001 001 001
001001001
100
53
105 60
001
66
60A
ALTERNATOR
STARTER MOTOR
M
BATTERY
RLY:STARTER
BATTERY CABLE(-)
BATTERY CABLE(+)
DIODE
B+
+-
P1
12
3 R 5.0
2 R 5.0
IC REG
71WR 0.5
57 PB 0.5
12 R 3.0
3 R 3.0
(+14.5V)
3 R 3.0
105
001 001
196WA10A

Table of Contents

Related product manuals