EasyManua.ls Logo

NEC Univerge SV9100 - Page 1147

NEC Univerge SV9100
1402 pages
To Next Page IconTo Next Page
To Next Page IconTo Next Page
To Previous Page IconTo Previous Page
To Previous Page IconTo Previous Page
Loading...
1147
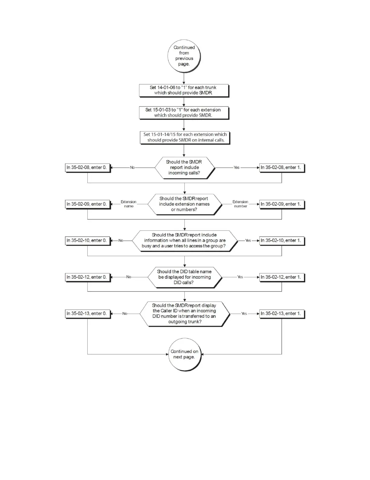
SMDR Flowchart (Continued)

Table of Contents

Other manuals for NEC Univerge SV9100

Related product manuals