EasyManua.ls Logo

Xerox Phaser 4510 - Page 67

Xerox Phaser 4510
510 pages
To Next Page IconTo Next Page
To Next Page IconTo Next Page
To Previous Page IconTo Previous Page
To Previous Page IconTo Previous Page
Loading...
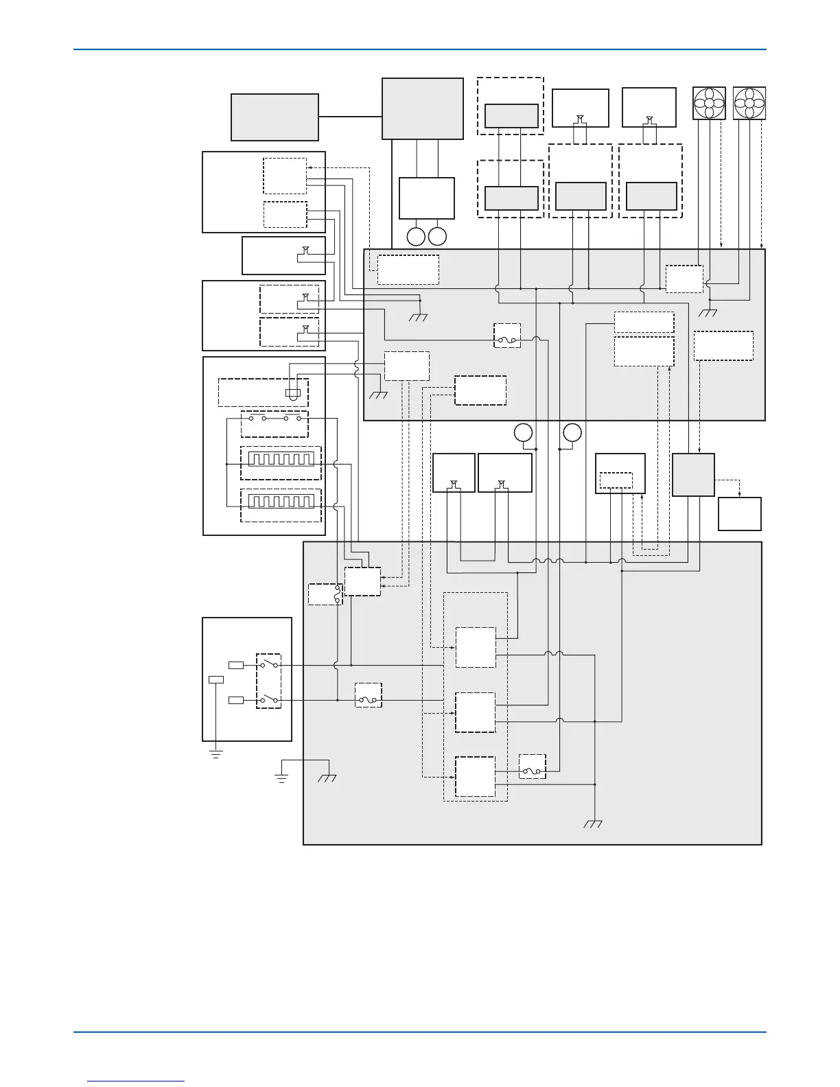
Phaser 4500/4510 Service Manual 2-31
Theory of Operation
Schematic Diagram of Phaser 4500 Power Distribution and Interlocks
Opt. 550-Sheet
Opt. 550-Sheet
Feeder
Feeder
Opt. 550-Sheet
Feeder
Optional
Duplex Unit
PWBA
Feeder 550
Duplex
PWBA
Optional
Stacker
Stacker
PWBA
LDD
Laser
Unit
5V
Interlock
Rear Cover
Switch (24V)
24V
Interlock
HVPS Circuit
Fan
Control
Exit
Motor
PWBA
Exit
Motor
Main Motor
Control
Scanner Motor
Control
Exit Motor
Control
Main Motor
/HEAT ON (650W)
FAN MAIN ALARM
FAN SUB ALARM
/HEAT ON (800W)
24VDC AFT
24VDC AFT
24VDC AFT
MAIN MOTOR ON
MAIN MOTOR ALM
A, B, /A, /B,
24VDC AFT
Main Fan
Sub Fa
n
Heater Rod(850W)
Heater Rod(650W)
Duplex Cover
Open Switch
Interlock
Switch
Assembly
INTERLOCK BEF
Laser
Interlock
Top Cover
Switch
TEMP.
Power
Switch
s4500-027
Fuser Assembly
Temperature
Sensor Assembly
Thermostat
24VDC
3.3VDC
Opt. 550-Sheet
Feeder
PWBA
Feeder 550
DC-DC
Converter
Image
Processor
3.3VDC
24VDC
3.3VDC
3.3VDC
24VDC
3.3VDC
24VDC
3.3VDC
3.3VDC
3.3VDC
5VDC
24VDC
Data and Control
24VDC
Supply
5VDC
Supply
3.3VDC
Supply
FG
FG SG
LVPS
24VDC
24VDC
24VDC
24VDC
5VDC
5VDC
L
N
N
RTNRTN
RTN
RTN
RTN
Motor
Fuse
Fuse
Fuse
Fuse
AC N
AC L
Inlet
Heater
Control
Low Voltage
Generation
Fuser
Control
Power Save
Control
Scanner
Motor
SG
SG
SG
SG
Rear Cover
Open Switch
Front Panel
B
A
BA
CRU A, CRU B,
INA, INB, /INA,
/INB
HVPS/
Engine
Logic

Table of Contents

Other manuals for Xerox Phaser 4510

Related product manuals