EasyManua.ls Logo

Freescale Semiconductor MPC5553 - Page 800

Default Icon
1208 pages
Print Icon
To Next Page IconTo Next Page
To Next Page IconTo Next Page
To Previous Page IconTo Previous Page
To Previous Page IconTo Previous Page
Loading...
MPC5553/MPC5554 Microcontroller Reference Manual, Rev. 5
Freescale Semiconductor 19-45
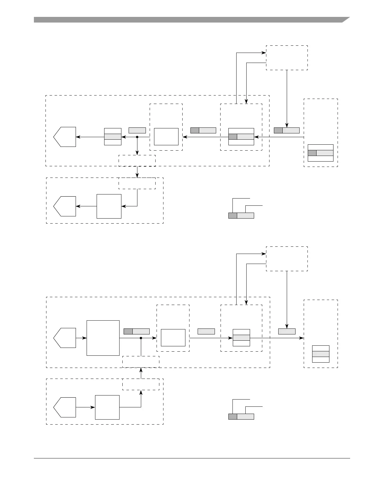
Figure 19-24. Command Flow During eQADC Operation
Figure 19-25. Result Flow During eQADC Operation
Command
Queue
System
Memory
CFIFO
n
ADC
Priority
Command
Buffer
(32-bits)
(32-bits)
FIFO
Control
Unit
To
ADCs
eQADC SSI
eQADC
ADC
eQADC SSI
External Device
Logic
&
Buffers
DMA
Transaction
Done Signals
Host CPU
or
DMAC
DMA
or Interrupt
Requests
NOTES:
n
= 0, 1, 2, 3, 4, 5
ADC Command
CFIFO Header
Command
Message
Result
Queue
System
Memory
RFIFO
n
ADC
Decoder
(16-bits)
(16-bits)
FIFO
Control
Unit
eQADC SSI
eQADC
ADC
eQADC SSI
External Device
Logic
&
Buffers
DMA
Transaction
Done Signals
Host CPU
or
DMAC
DMA
or Interrupt
Requests
NOTES:
n
= 0, 1, 2, 3, 4, 5
ADC Result
RFIFO Header
Result
Message
Result
Format
&
Calibration
Submodule

Table of Contents

Related product manuals