EasyManua.ls Logo

Freescale Semiconductor MPC5553 - Eqadc Synchronous Serial Interface (SSI) Submodule

Default Icon
1208 pages
Print Icon
To Next Page IconTo Next Page
To Next Page IconTo Next Page
To Previous Page IconTo Previous Page
To Previous Page IconTo Previous Page
Loading...
MPC5553/MPC5554 Microcontroller Reference Manual, Rev. 5
Freescale Semiconductor 19-99
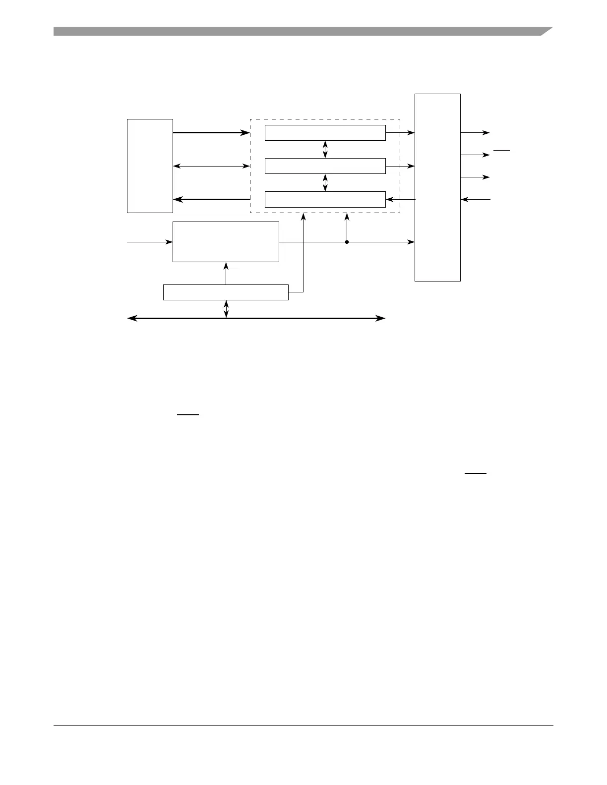
19.4.8 eQADC Synchronous Serial Interface (SSI) Submodule
Figure 19-55. eQADC Synchronous Serial Interface Block Diagram
The eQADC SSI protocol allows for a full duplex, synchronous, serial communication between the
eQADC and a single external device. Figure 19-55 shows the different components inside the eQADC SSI.
The eQADC SSI submodule on the eQADC is always configured as a master. The eQADC SSI has four
associated port pins:
Free running clock (FCK)
Serial data select (SDS)
Serial data in (SDI)
Serial data out (SDO)
The FCK clock signal times the shifting and sampling of the two serial data signals and it is free running
between transmissions, allowing it to be used as the clock for the external device. The SDS signal will be
asserted to indicate the start of a transmission, and negated to indicate the end or the abort of a
transmission. SDI is the master serial data input and SDO the master serial data output.
The eQADC SSI submodule is enabled by setting the EQADC_MCR[ESSIE] (see Section 19.3.2.1).
When enabled, the eQADC SSI can be optionally capable of starting serial transmissions. When serial
transmissions are disabled (ESSIE set to 0b10), no data will be transmitted to the external device but FCK
will be free-running. This operation mode permits the control of the timing of the first serial transmission,
and can be used to avoid the transmission of data to an unstable external device, for example, a device that
is not fully reset. This mode of operation is specially important for the reset procedure of an external device
that uses the FCK as its main clock.
The main elements of the eQADC SSI are the shift registers. The 26-bit transmit shift register in the master
and 26-bit receive shift register in the slave are linked by the SDO pin. In a similar way, the 26-bit transmit
shift register in the slave and 26-bit receive shift register in the master are linked by the SDI pin. See
Figure 19-56. When a data transmission operation is performed, data in the transmit registers is serially
shifted twenty-six bit positions into the receive registers by the FCK clock from the master; data is
exchanged between the master and the slave. Data in the master transmit shift register in the beginning of
Transmit Shift Register
System
Clock
eQADC SSI Control Logic
Receive Shift Register
Pad
Interface
Master
Out
Slave
In
SDO
SDS
FCK
SDI
CFIFO Data
Control
RFIFO Data
Baud Clock Generator
Divide by:
2, 3, 4, ..., 15, 16, 17
FCK Clock
eQADC SSI Control Register
BR MDT
External Bus Interface
eQADC
FIFO
Control
Unit

Table of Contents

Related product manuals