EasyManua.ls Logo

Trimble TMX-2050 - CenterPoint RTX setup

Default Icon
336 pages
Print Icon
To Next Page IconTo Next Page
To Next Page IconTo Next Page
To Previous Page IconTo Previous Page
To Previous Page IconTo Previous Page
Loading...
5 Connectivity GNSS receiver settings
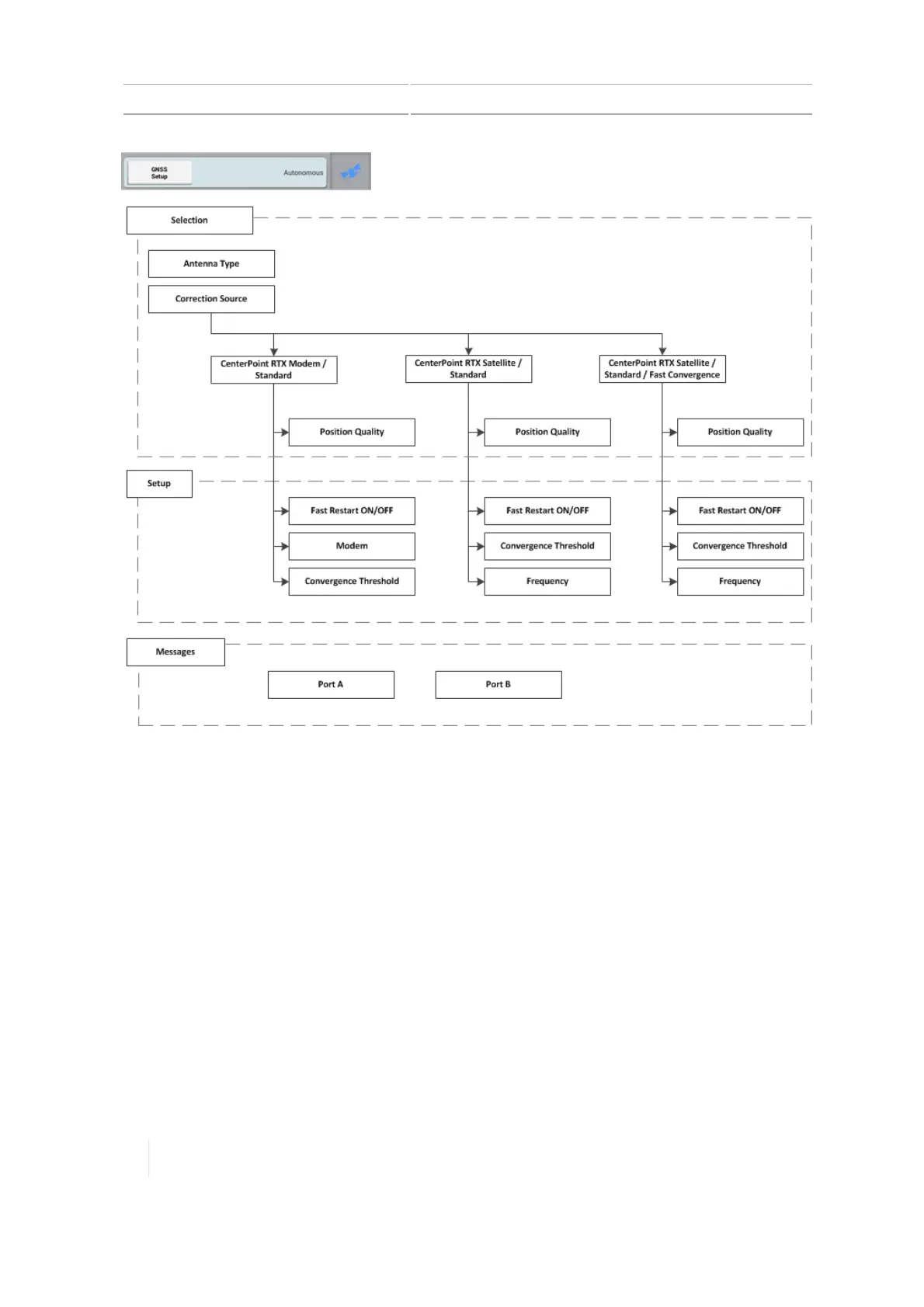
CenterPoint RTX setup
There are three types of CenterPoint RTX corrections:
l Modem
l Satellite Standard
l Satellite Fast Convergence
122 TMX-2050 Display User Guide Version 1.075, Revision C

Table of Contents

Other manuals for Trimble TMX-2050

Related product manuals