EasyManua.ls Logo

Freescale Semiconductor PowerPC e500 Core - E500 Instruction Flow Diagram-Details

Default Icon
548 pages
Print Icon
To Next Page IconTo Next Page
To Next Page IconTo Next Page
To Previous Page IconTo Previous Page
To Previous Page IconTo Previous Page
Loading...
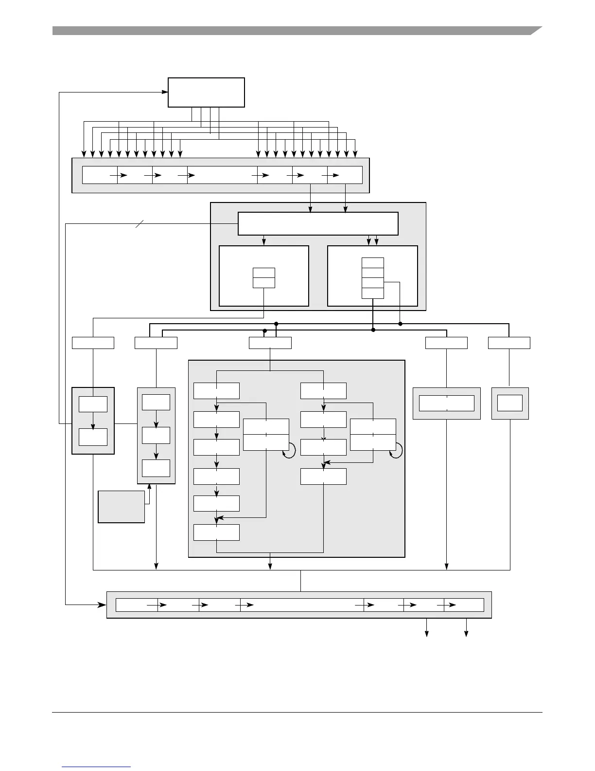
Execution Timing
PowerPC e500 Core Family Reference Manual, Rev. 1
Freescale Semiconductor 4-5
Figure 4-2. e500 Instruction Flow Diagram—Details
misprediction penalty)
(5 clocks + drain
Reservation
Stations
Upper Lower
1 or 2 instructions complete per clock cycle.
Last event in the completion stage is retirement.
Completion queue assignment
Fetch1
Fetch2/predecode
(In program order)
(Maximum four instruction every
clock cycle throughput)
Instruction
Cache
Branch Issue Queue
Decode/Dispatch
2 instructions per clock cycle
IQ9 • • IQ2 IQ1 IQ0IQ11 IQ10
LSU-1
LSU-2
LSU-3
SU2
Signals completion queue when execution finishes
CQ13
• • • CQ1CQ2 CQ0CQ11CQ12
Completion queue (in program order)
Instruction Queue (IQ)
General Issue Queue
MU-3
MU-1
MU-4
MU-2
Upper Lower
SU1
Two instructions maximum
• • •
Maximum two
instructions issued
1 instruction issued from
BIQ per clock cycle
GIQ0
GIQ1
GIQ2
GIQ3
BIQ1
BIQ0
from GIQ per clock
cycle
Divide
Divide
Predivide
Load/Store
Queues
BU-1
BU-2
Bypass
MU-3
MU-1
MU-4
MU-2
Divide
Divide
Predivide
Bypass
MU-5
MU-6
Double Prrecision

Table of Contents

Related product manuals