EasyManua.ls Logo

Freescale Semiconductor PowerPC e500 Core - E500 Execution Pipeline

Default Icon
548 pages
Print Icon
To Next Page IconTo Next Page
To Next Page IconTo Next Page
To Previous Page IconTo Previous Page
To Previous Page IconTo Previous Page
Loading...
PowerPC e500 Core Family Reference Manual, Rev. 1
1-16 Freescale Semiconductor
Core Complex Overview
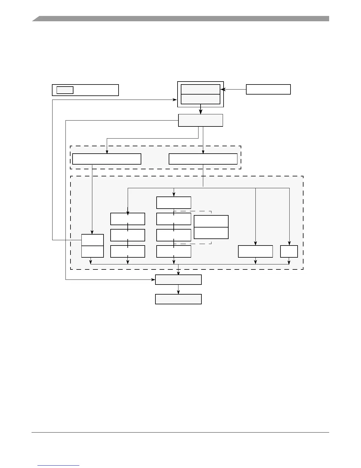
1.5.3 e500 Execution Pipeline
The seven stages of the e500 execution pipeline—fetch1, fetch2/predecode, decode/dispatch,
issue, execute, complete, and write back—are highlighted in grey in Figure 1-5.
Figure 1-5. Instruction Pipeline Flow
The common pipeline stages are as follows:
Instruction fetch—Includes the clock cycles necessary to request an instruction and the time
the memory system takes to respond to the request. Instructions retrieved are latched into the
instruction queue (IQ) for subsequent consideration by the dispatcher.
Instruction fetch timing depends on many variables, such as whether an instruction is in the
on-chip instruction cache or an L2 cache (if implemented). Those factors increase when it is
necessary to fetch instructions from system memory and include the processor-to-bus clock
ratio, the amount of bus traffic, and whether any cache coherency operations are required.
Decode Stage
SU1
Maximum four-instruction
BU
BU
SU2
fetch per clock cycle
Fetch Stage 1
Fetch Stage 2
Completion Stage
Write-Back Stage
General Issue Queue (GIQ)
Execute Stage
Maximum two-instruction
completion per clock cycle
LSU Stage 1
Stage 2
Stage 3
MU Stage 1
Stage 2
Stage 3
Stage 4
At dispatch, instructions are deallocated from the
IQ and assigned sequential positions in the CQ.
Instruction Cache
Maximum two-instruction per cycle dispatch
to the issue queues. BIQ can accept one
per cycle; GIQ can accept at most two.
Issue Stage
Divide Bypass
Postdivide
Divide
Execute
Finish
Indicates stages
Branch Issue Queue (BIQ)

Table of Contents

Related product manuals