EasyManua.ls Logo

Freescale Semiconductor PowerPC e500 Core - E500 Core Complex Block Diagram

Default Icon
548 pages
Print Icon
To Next Page IconTo Next Page
To Next Page IconTo Next Page
To Previous Page IconTo Previous Page
To Previous Page IconTo Previous Page
Loading...
PowerPC e500 Core Family Reference Manual, Rev. 1
1-2 Freescale Semiconductor
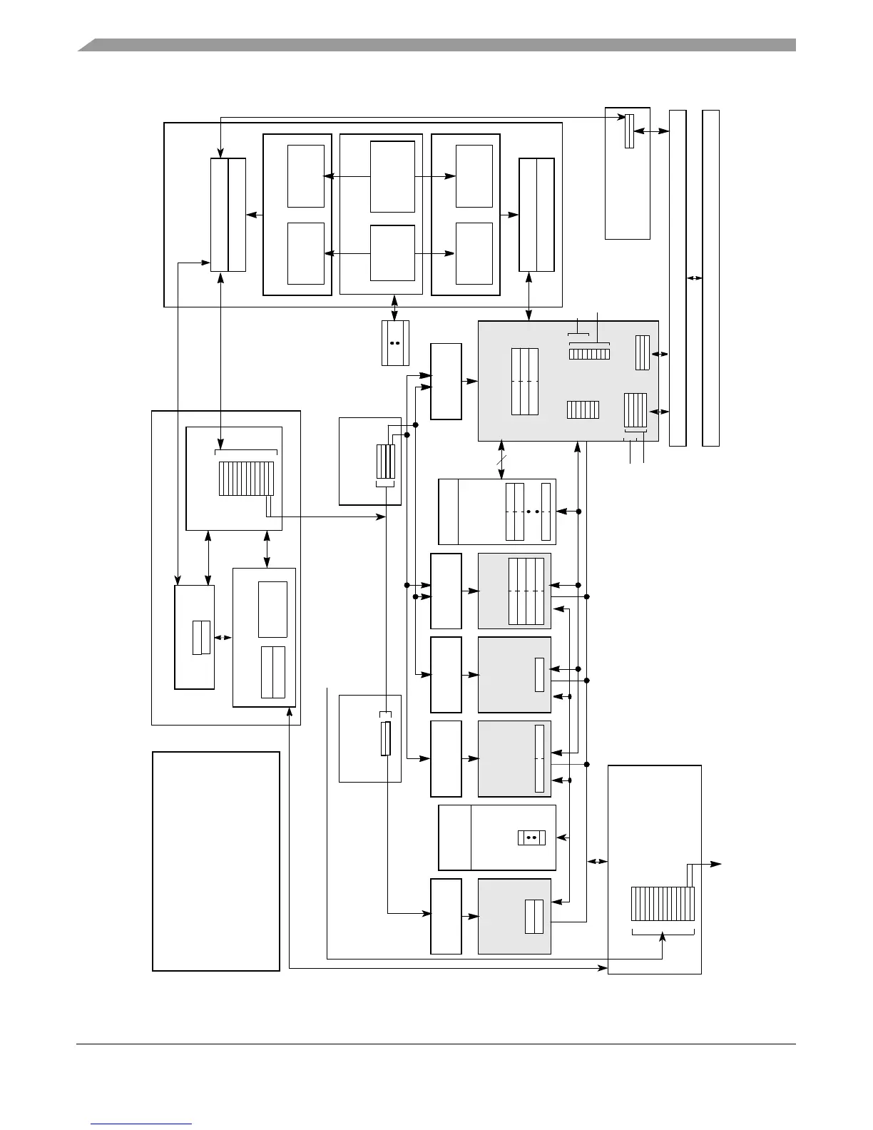
Core Complex Overview
Figure 1-1. e500 Core Complex Block Diagram
Reservation
Station
Reservation
Station
Reservation
Station
Additional Features
• Time Base Counter/Decrementer
• Clock Multiplier
• JTAG/COP Interface
• Power Management
• Performance Monitor
Fetch Stages
Branch Prediction Unit
BTB
512 Entry
CTR
LR
Instruction Unit
Instruction Queue
(12 instructions)
Program order is maintained by passing instructions
Reservation
Branch
Unit
GPR File
Completion Queue (14 Entry)
Load/Store Unit
32-/
64-Bit
L2 MMUs
256/512-Entry
TLB Array
16-Entry
Condition
CR Field
128-Bit
General Issue
Queue (GIQ)
Branch Issue
Queue (BIQ)
(TLB0)
TLB Array
(TLB1)
Register
Unified
L1 Data MMU
64-Entry
D-L1TLB4K
4-Entry
D-L1VSP
Two Instruction Dispatch
(1 BIQ, 2 GIQ)
Core Interface Unit
L1 Instruction MMU
64-Entry
I-L1TLB4K
4-Entry
I-L1VSP
32-Kbyte I Cache
Station
Reservation
Station
Simple Unit 1
(32/64 bit)
Simple Unit 2
(32 bit)
Multiple Unit
(64/32 bit)
(64/32 bit)
Memory Unit
(4 Instructions)
Tags
Tags
32-Kbyte D Cache
Maximum
MAS
Registers
Two Instructions
Retire per Cycle
from the IQ to the CQ at dispatch.
Load Miss
Data Line
Fill Buffer Data Write
Buffer
Instruction Line
Rename
Buffers (14)
Fill Buffer
Rename
Buffers (14)
GPR
Completion Bus
Operand Bus
CRF Bus
Two instruction issue to GIQ per clock
One instruction issue to BIQ per clock
L1 Store
Queue Queue
Core Complex Bus
Each execution unit can accept one
instruction per cycle.
e500v2 (9 entry)
e500v2 (5 entry)
e500v1 (4 entry)
e500v1 (3 entry)

Table of Contents

Related product manuals