EasyManua.ls Logo

Freescale Semiconductor PowerPC e500 Core - MMU Structure

Default Icon
548 pages
Print Icon
To Next Page IconTo Next Page
To Next Page IconTo Next Page
To Previous Page IconTo Previous Page
To Previous Page IconTo Previous Page
Loading...
Core Complex Overview
PowerPC e500 Core Family Reference Manual, Rev. 1
Freescale Semiconductor 1-25
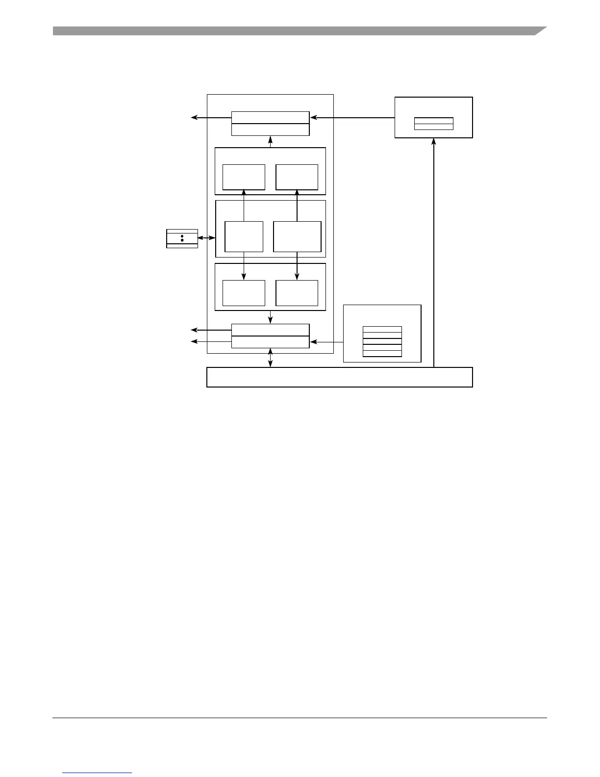
This two-level structure is shown in Figure 1-8.
Figure 1-8. MMU Structure
Level-1 MMUs have the following features:
Four-entry, fully associative TLB array that supports all nine page sizes
64-entry, 4-way set-associative TLB 4-Kbyte array that supports 4-Kbyte pages only
Hardware partially managed by L2 MMU
Supports snooping of TLBs by both internal and external tlbivax instructions
The level-2 MMU has the following features:
A 16-entry, fully associative L2 TLB array (TLB1) that supports all nine variable page sizes
TLB array (TLB0) that supports only 4-Kbyte pages, as follows:
e500v1—256-entry, 2-way set-associative TLB array
e500v2—512-entry, 4-way set-associative TLB array
Hardware assist for TLB miss exceptions
Software managed by tlbre, tlbwe, tlbsx, tlbsync, tlbivax, and mtspr instructions
Supports snooping of TLB by both internal and external tlbivax instructions
L2 MMUs
256/512-Entry
TLB Array
16-Entry
(TLB0)
TLB Array
(TLB1)
Unified
L1 Data MMU
64-Entry
D-L1TLB4K
4-Entry
D-L1VSP
L1 Instruction MMU
64-Entry
I-L1TLB4K
4-Entry
I-L1VSP
32-Kbyte I-Cache
Memory Unit
Ta gs
Ta gs
32-Kbyte D-Cache
MAS
Registers
To instruction unit
Instruction Line
FIll Buffer
To load/store unit
Core Interface
Data Line
FIll Buffer

Table of Contents

Related product manuals