EasyManua.ls Logo

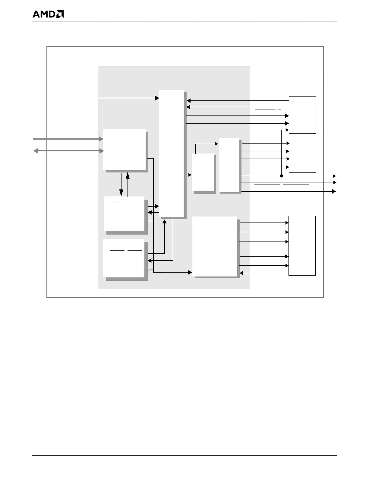
AMD Elan SC520 - Figure 14-1 GP-DMA Controller Block Diagram

AMD Elan SC520
444 pages
Print Icon
To Next Page IconTo Next Page
To Next Page IconTo Next Page
To Previous Page IconTo Previous Page
To Previous Page IconTo Previous Page
Loading...
GP Bus DMA Controller
14-2 Élan™SC520 Microcontroller User’s Manual
Figure 14-1 GP-DMA Controller Block Diagram
Channel
Mapping
GPTC*
dior
diow
GPAEN*
GPDRQ3
GPDRQ0
GPDACK3
GPDACK0*
rxdrq[1–0]
txdrq[1–0]
rxdack[1–0]
txdack[1
–0]
GPA25
GPA0
GPD15
GPD0
GP-DMA Controller
UARTs
dramrd
dramwr
addr[27–0]
Bus
breq
bgnt
dmemw
dmemr
GP Bus
daddr[27–0]
Élan™SC520 Microcontroller
Interface
Unit
Target
Control
(SDRAM)
Initiator
Control
(I/O)
GP Bus
I/O
Configuration
Registers
dack7
–dack5
drq7–drq5
drq3–drq0
dack3
–dack0
Master Core
Slave Core
dma_is_16
*Multiplexed pins

Table of Contents