EasyManua.ls Logo

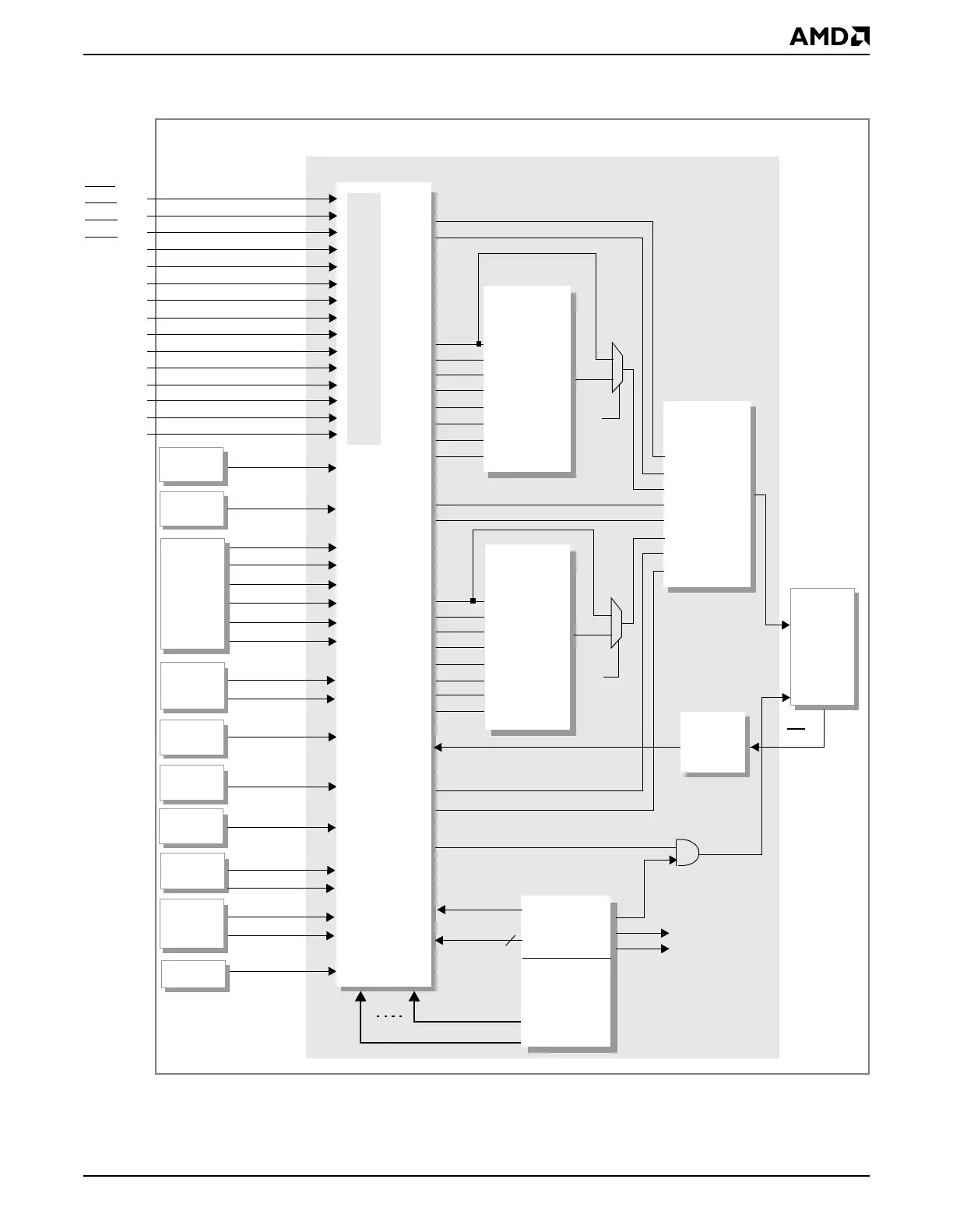
AMD Elan SC520 - Figure 15-1 Programmable Interrupt Controller (PIC) Block Diagram

AMD Elan SC520
444 pages
Print Icon
To Next Page IconTo Next Page
To Next Page IconTo Next Page
To Previous Page IconTo Previous Page
To Previous Page IconTo Previous Page
Loading...
Programmable Interrupt Controller
Élan™SC520 Microcontroller Users Manual 15-3
Figure 15-1 Programmable Interrupt Controller (PIC) Block Diagram
IR7 (P22)
IR6 (P21)
IR5
IR4 (P12)
IR3 (P11)
IR2
IR1 (P2)
IR0 (P1)
Master
Controller
INT
CPU
IR7 (P10)
IR6 (P9)
IR5 (P8)
IR4 (P7)
IR3 (P6)
IR2 (P5)
IR1 (P4)
IR0 (P3)
Slave 1
Controller
INT
IR7 (P20)
IR6 (P19)
IR5 (P18)
IR4 (P17)
IR3 (P16)
IR2 (P15)
IR1 (P14)
IR0 (P13)
Slave 2
Controller
INT
GPIRQ0
GPIRQ1
GPIRQ2
GPIRQ3
GPIRQ4
GPIRQ5
GPIRQ6
GPIRQ7
GPIRQ8
GPIRQ9
GPIRQ10
INTA
INTB
INTC
INTD
gp_tmr0_irq
gp_tmr1_irq
gp_tmr2_irq
pit_tmr0_irq
pit_tmr1_irq
pit_tmr2_irq
uart1_irq
rtc_irq
Timers
UARTs
RTC
WDT
SSI
ssi_irq
SDRAM
ecc_irq
Control signals
Configuration
Registers
Control
Logic
Interrupt
Router
intr
nmi
wdt_irq
uart2_irq
irq_p1
irq_p2
s1_irq
Programmable Inversion Logic
irq_p3
irq_p4
irq_p5
irq_p6
irq_p7
irq_p8
irq_p9
irq_p10
irq_p11
irq_p12
irq_p13
irq_p14
irq_p15
irq_p16
irq_p17
irq_p18
irq_p19
irq_p20
irq_p21
irq_p22
1
0
s2_irq
1
0
irq[22:1]_trig
pci_irq
PCI Host
pci_nmi
Bridge
GP-DMA
gpdma_bc_irq
22
nmi_trig
s2
s5
s5
s2
ecc_nmi
nmi_out
nmi_enb
ICE
ADU
wpv_irq
ice_irq
ferr
ferr_irq
Élan™SC520 Microcontroller
Notes:
The priorities of the 22 channels are shown, with P1 being the highest and P22 the lowest priority.
Programmable Interrupt
Controller
Numeric
Error
Logic
Arbiter

Table of Contents