EasyManua.ls Logo

Trimble S - Page 176

Default Icon
596 pages
Print Icon
To Next Page IconTo Next Page
To Next Page IconTo Next Page
To Previous Page IconTo Previous Page
To Previous Page IconTo Previous Page
Loading...
Chapter 4
Troubleshooting
Trimble S6, S8, VX, SPS & RTS Service Manual4 - 14 P/N 57150002, Revision 4.0
F
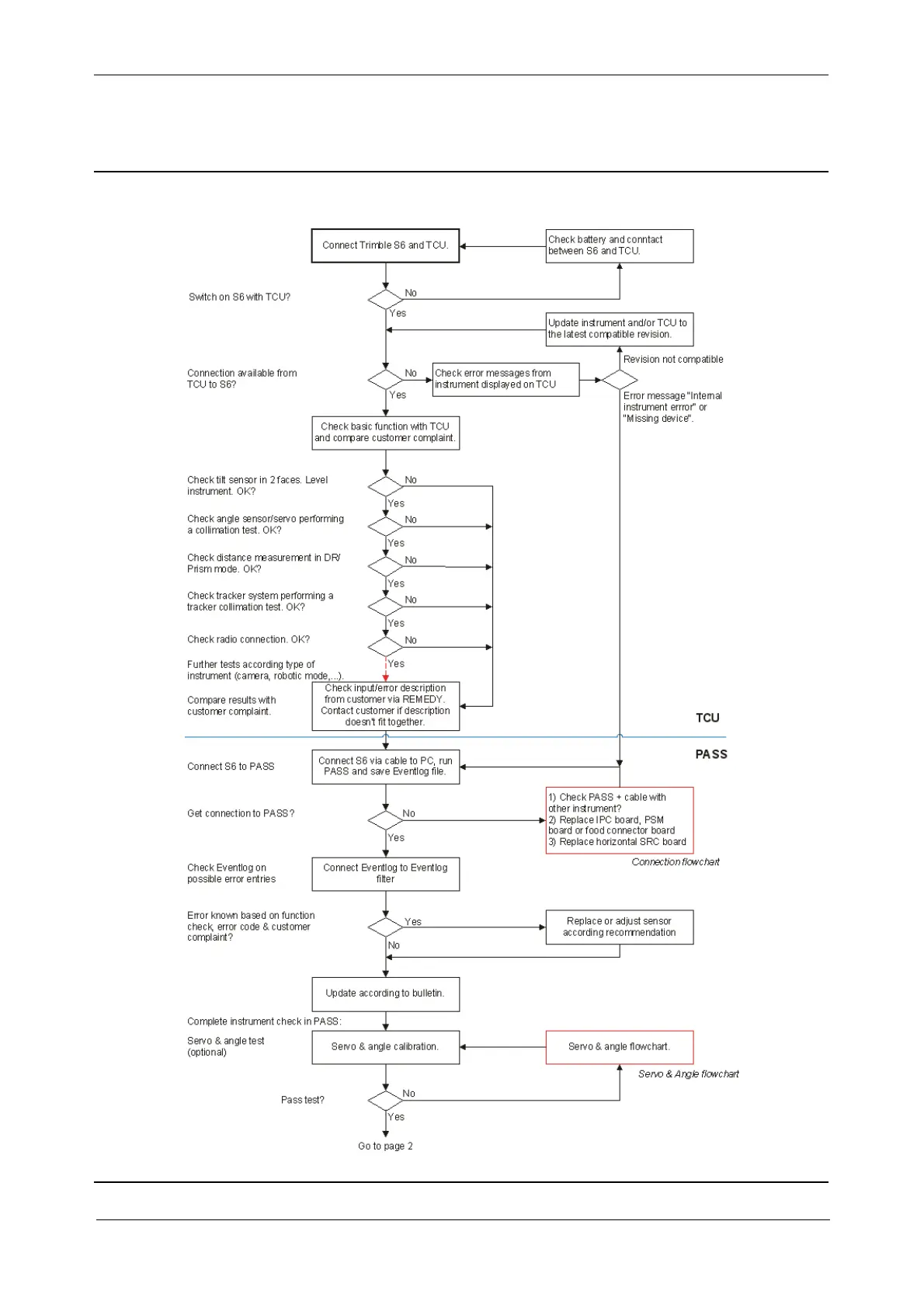
Fig. 4-14 Trimble S/VX/SPS & RTS Series main flow chart

Table of Contents

Related product manuals