EasyManua.ls Logo

Trimble S - Page 463

Default Icon
596 pages
Print Icon
To Next Page IconTo Next Page
To Next Page IconTo Next Page
To Previous Page IconTo Previous Page
To Previous Page IconTo Previous Page
Loading...
Chapter 6
Adjustment and verification
P/N 57150002, Revision 5.0 6 - 127 Trimble S, VX, SPS & RTS Service Manual
F
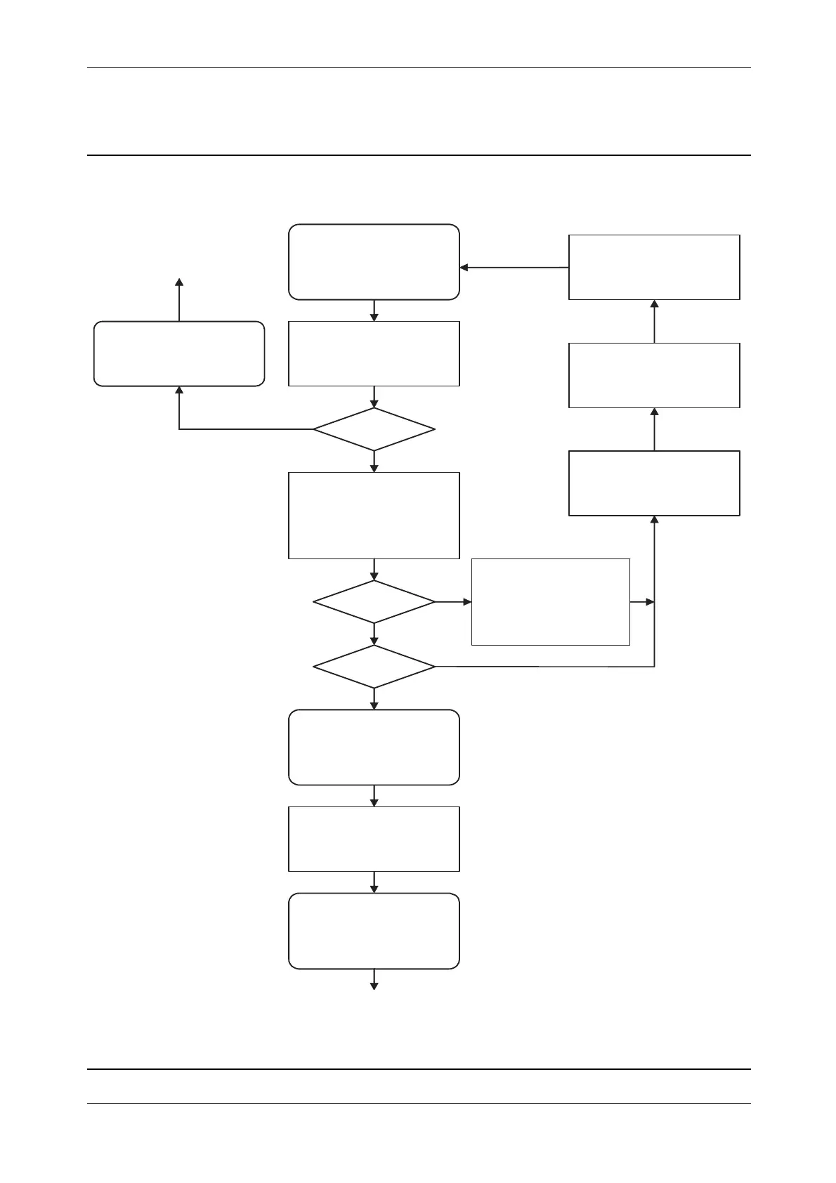
Fig. 6-139 tracker receiver adjustment process.
Final Tracker collimation
te st
Pa ss to lera nce ?
Yes
No
No
Yes
P a ss to le r a n c e ?
Tracker collimation test
see chapter 7
Final calibration of
Tra c k e r sy s te m
EDM adjustment
Yes
No
Determin TR collimation
to prism 40-100m
SW: Tracker test
Tolerance: c
T
,i
T
30”
Yes/No
Determin collimation of
TR to prism 40-100m
SW: Tra c ke r tes t
Tolerance: c
T
,i
T
30”
Δ
T R /RT c,i
40“
Adjust Tracker Receiver to
Reticle
SW: Tracker adjust.
Tolerance:
Δ
TR/RT
10“
Check / Adjust
Tx/Rx of EDM
and Pointer
Replace Tracker
Receiver and adjust
position and focus to
Reticle *
4
Tools: 79574001 *
5
Rep lacem ent Tracker
R eceiver n ecessary?
Measure collimation in
AutoLock to 40-100m
SW: In stru m en t me n u
Final tolerance: c
T
,i
T
5”
Final calibration of
collimation for
Tra c ker a n d R e ticle
SW: Instrum en t m e nu
*
5
Th e ex isting R e ticle
po sitio n r eprese nts th e re feren ce for
Tracker R eceiver.
*
6
Tool, only Servicelevel 4 .
Go to
Reticle
see chapter 7
Tracker Receiver
(TR) Adjustment
Process
Determin RT collimation
without storing the results
SW: Reticle adjust.
Tolerance: c,i
30”
Yes/No
Yes/No
In stru m ent O K
Determin Optical Crosstalk
SW: Tracker test
Tolerance:
50
Tool: 79 700001
g
g
g
g
g
g

Table of Contents

Related product manuals