EasyManua.ls Logo

ST STM32F405 - Page 402

ST STM32F405
1749 pages
Print Icon
To Next Page IconTo Next Page
To Next Page IconTo Next Page
To Previous Page IconTo Previous Page
To Previous Page IconTo Previous Page
Loading...
Analog-to-digital converter (ADC) RM0090
402/1749 RM0090 Rev 18
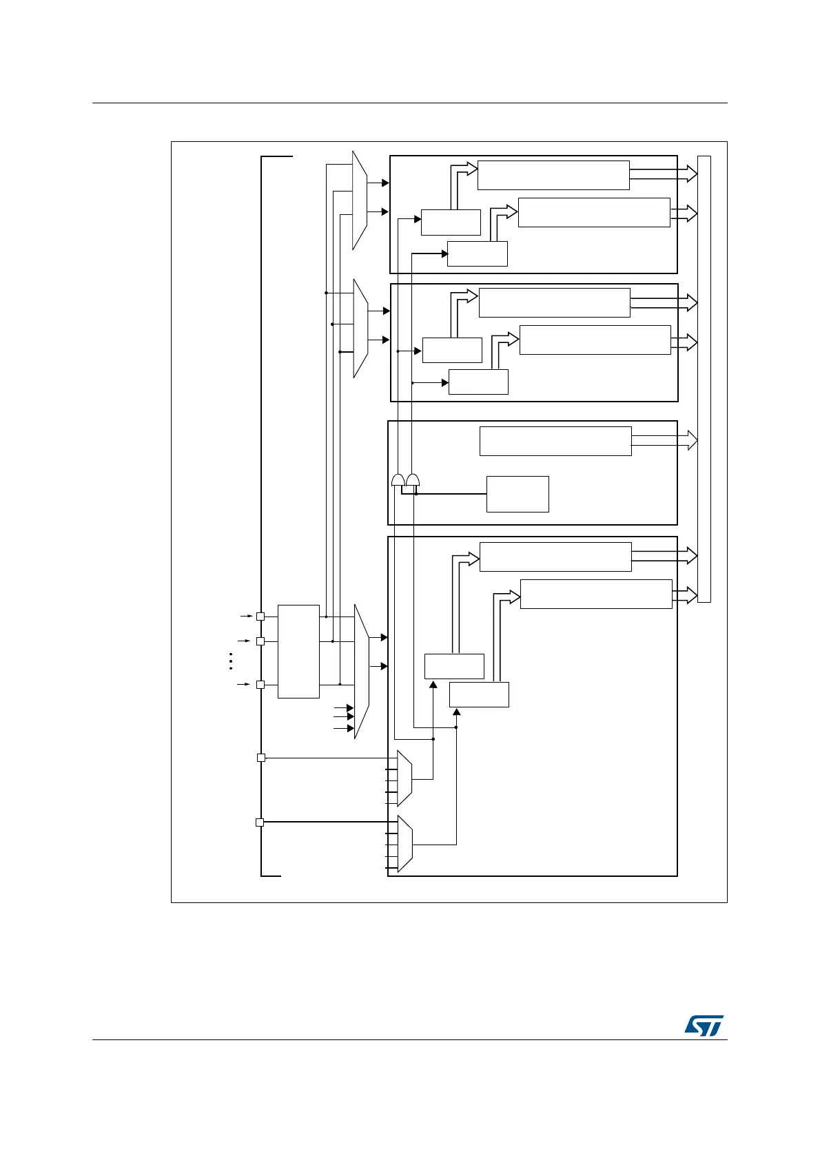
Figure 51. Multi ADC block diagram
(1)
1. Although external triggers are present on ADC2 and ADC3 they are not shown in this diagram.
2. In the Dual ADC mode, the ADC3 slave part is not present.
3. In Triple ADC mode, the ADC common data register (ADC_CDR) contains the ADC1, ADC2 and ADC3’s
regular converted data. All 32 register bits are used according to a selected storage order.
In Dual ADC mode, the ADC common data register (ADC_CDR) contains both the ADC1 and ADC2’s
regular converted data. All 32 register bits are used.
ADCx_IN0
ADCx_IN1
ADCx_IN15
GPIO
Ports
Address/data bus
EXTI_11
EXTI_15
Injected data registers
(4 x 16 bits)
Regular
channels
Injected
channels
ADC3
(2)
(Slave)
(12 bits)
Injected data registers
(4 x 16 bits)
Regular
channels
Injected
channels
ADC1 (Master)
Dual/Triple
internal triggers
Start trigger mux
(regular group)
(injected group)
Start trigger mux
control
Temp. sensor
V
REFINT
Regular data register
(16 bits)
Regular data register
(16 bits)
Common regular data register
(32 bits)
(3)
V
BAT
Common part
mode
ADC2 (Slave)
(12 bits)
Injected data registers
(4 x 16 bits)
Regular
channels
Injected
channels
Regular data register
(16 bits)
ai16053

Table of Contents

Related product manuals