EasyManua.ls Logo

Agilent Technologies E5071C

Agilent Technologies E5071C
2685 pages
To Next Page IconTo Next Page
To Next Page IconTo Next Page
To Previous Page IconTo Previous Page
To Previous Page IconTo Previous Page
Loading...
E5071C
1400
Description of the Program
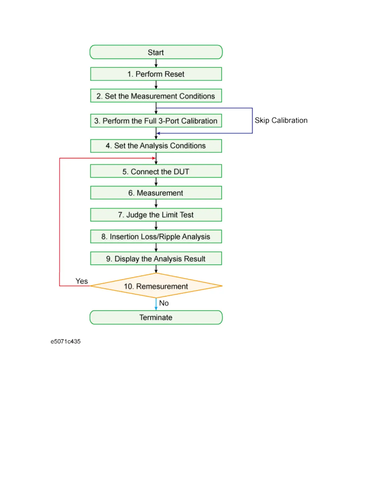
When you run this VBA program, reset is performed, the measurement
conditions are set, and the message "Perform the full 3-port calibration" is
displayed. To perform the full 3-port calibration, click Yes, otherwise click
No.
To perform the calibration, follow the onscreen messages to connect each
standard of the Agilent 85032F calibration kit to the specified port and then
click OK to measure the calibration data. Click Cancel to return to the
beginning of the calibration. You cannot skip the isolation calibration. When

Table of Contents

Other manuals for Agilent Technologies E5071C

Related product manuals