EasyManua.ls Logo

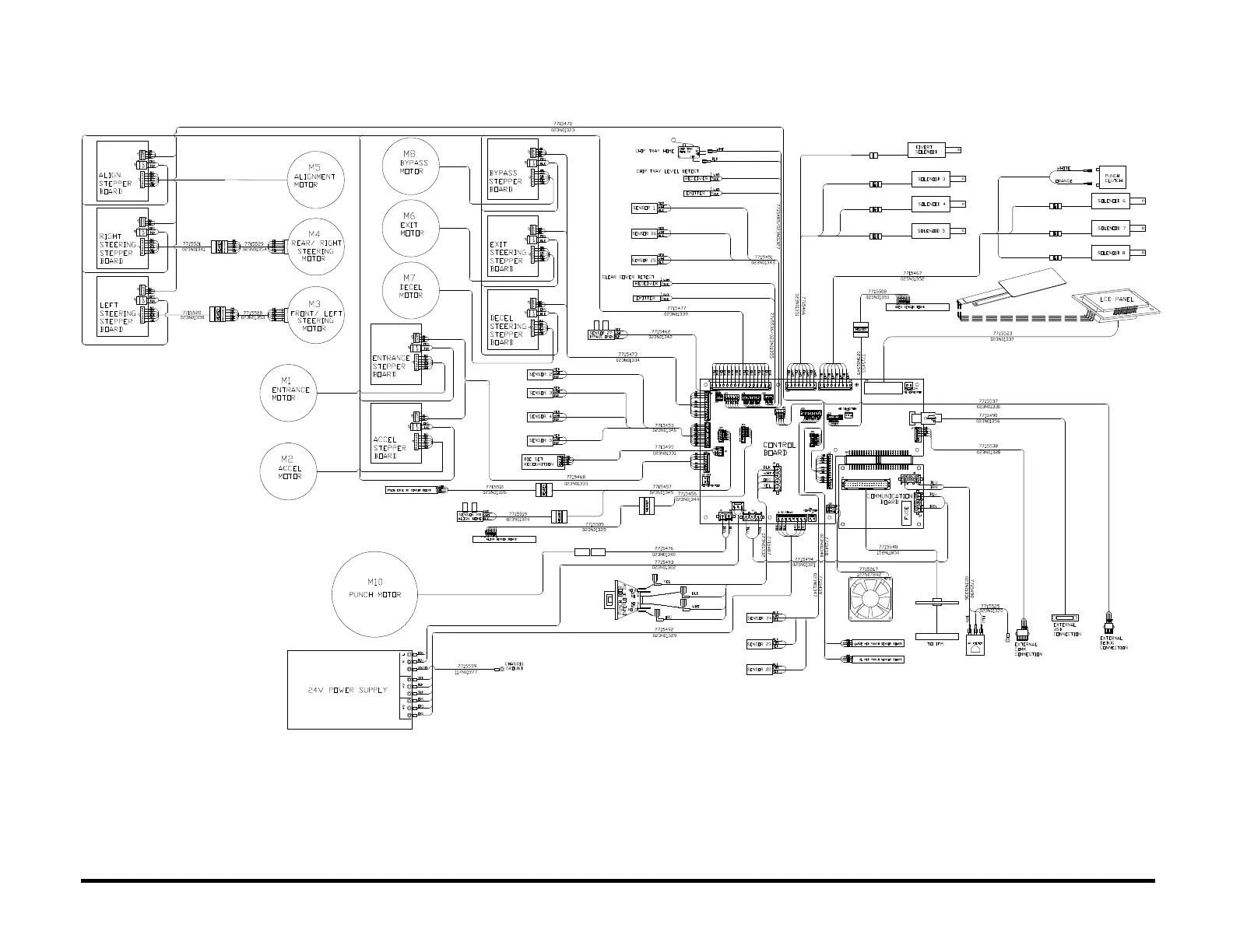
GBC AdvancedPunch Pro - 7.4. Wiring Drawing- OEM Configurations

GBC AdvancedPunch Pro
400 pages
Print Icon
To Next Page IconTo Next Page
To Next Page IconTo Next Page
To Previous Page IconTo Previous Page
To Previous Page IconTo Previous Page
Loading...
GBC AdvancedPunch Pro 09-11-2018 Parts List
5-33
PL 6.4. Wiring Drawing- OEM Configurations

Table of Contents

Other manuals for GBC AdvancedPunch Pro

Related product manuals