EasyManua.ls Logo

Hioki 8841 - Start and Stop Operation (FFT)

Hioki 8841
494 pages
Print Icon
To Next Page IconTo Next Page
To Next Page IconTo Next Page
To Previous Page IconTo Previous Page
To Previous Page IconTo Previous Page
Loading...
144
────────────────────────────────────────────────────
8.6 Start and Stop Operation (FFT)
────────────────────────────────────────────────────
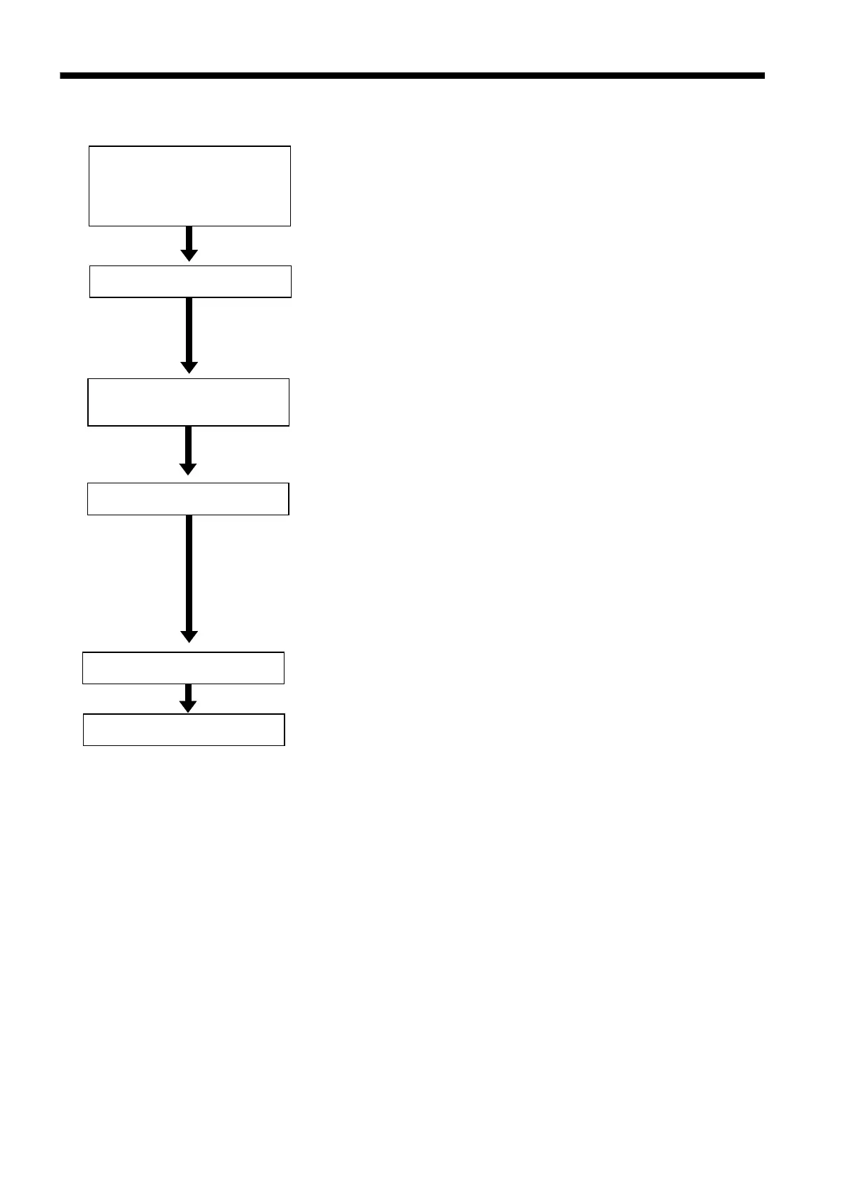
Setting the 8841/42
STATUS Settings
Channel Settings
Trigger Settings
Trigger condition
are met
Measurement start
Recording start
Recording end
Trigger mode SINGLE
REPEAT
AUTO
Measurement end
8.6 Start and Stop Operation (FFT)
See Section 8.3, "STATUS1 Settings", Section 8.4, "STATUS2
Settings", Chapter 9, "Input Channel Settings", Chapter 10,
"Trigger Functions".
Press the START key and LED light.
When the pre-trigger is set, the trigger will not be registered for
a certain period after the start of measurement. (During this
interval, "Pre-trigger standby" is shown on the display.)
When the trigger can be registered, the indication "Waiting for
trigger" is shown on the display.
Data recording starts when trigger condition are met.
When trigger mode selected AUTO, unit waits for about 1
second for trigger conditions to be met. After this interval, data
recording starts, regardless of trigger state.
Displays "Storing".
When the printer is enabled, the recording waveform is printed
at the same time it is displayed.
When the STOP key is pressed twice during measurement, the
8841/42 is forcibly stopped.
The FFT calculation result display, auto-print, and automatic
storage is not performed.
After capturing measured data, the FFT analysis is carried out
and then the result is displayed.
Auto printout and auto save are executed.
End of measurement
Each time when trigger conditions are met, data are recorded
and memory contents are overwritten.
End of measurement in REPEAT and AUTO trigger modes
When the STOP key is pressed once during measurement, the
8841/42 acquires measurement data in an amount corresponding
to the set recording length, and the FFT analysis is carried, and
then the measurement is stopped. (FFT analysis result, auto
printout, auto save are executed.)
When the STOP key is pressed twice, the measurement is
stopped forcibly. (FFT analysis result, auto printout, auto save
are not executed.)

Table of Contents

Related product manuals