EasyManua.ls Logo

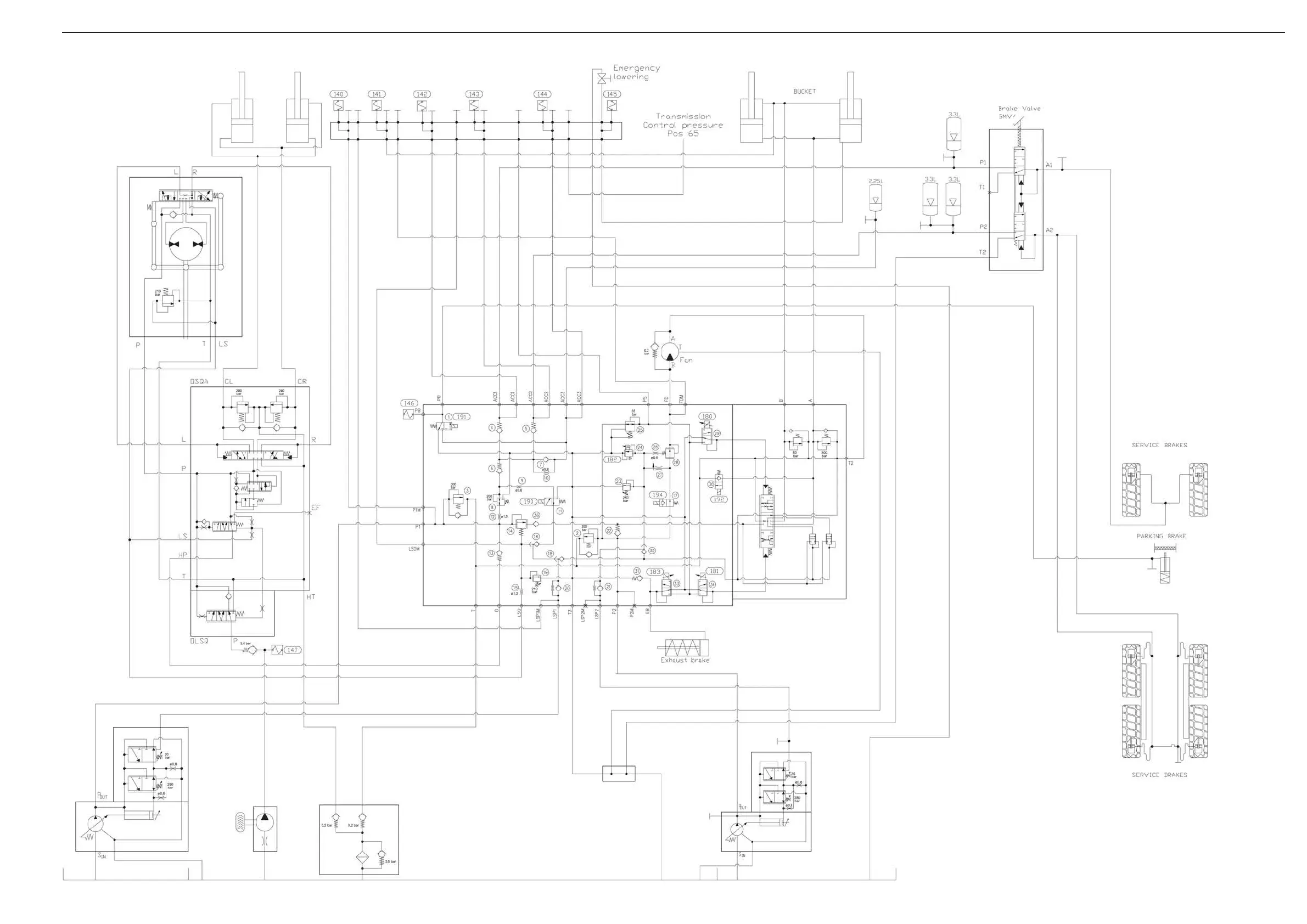
Doosan DA40 - Hydraulic circuit DA40 (Two pumps)

Doosan DA40
945 pages
Print Icon
To Next Page IconTo Next Page
To Next Page IconTo Next Page
To Previous Page IconTo Previous Page
To Previous Page IconTo Previous Page
Loading...
SHOP MANUAL
Ch 5 page 15
HYDRAULIC SYSTEM
Hydraulic circuit DA40 (Two pumps)
Figure 5

Table of Contents