EasyManua.ls Logo

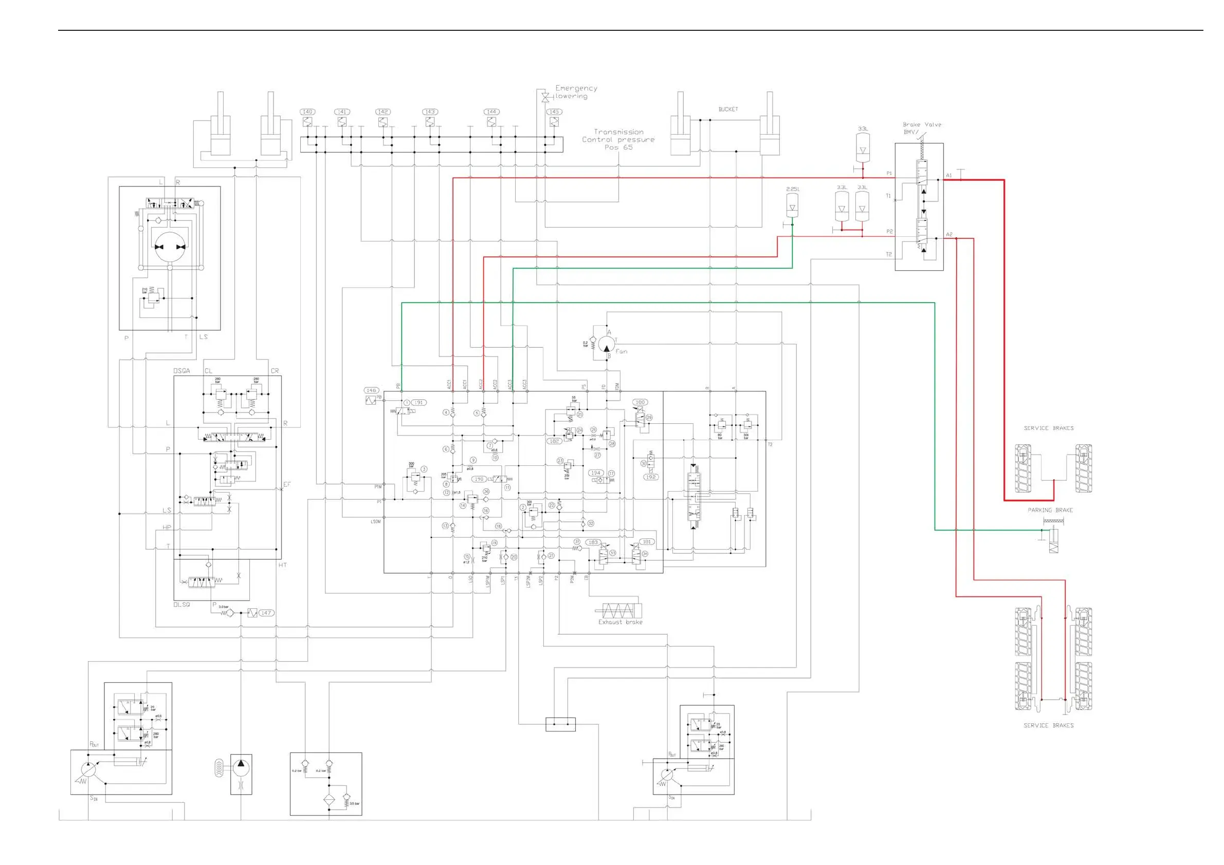
Doosan DA40 - Brakes; Brakes circuit view

Doosan DA40
945 pages
Print Icon
To Next Page IconTo Next Page
To Next Page IconTo Next Page
To Previous Page IconTo Previous Page
To Previous Page IconTo Previous Page
Loading...
SHOP MANUAL
Ch 5 page 53
HYDRAULIC SYSTEM
Brakes
Brakes circuit view
Figure 47

Table of Contents