EasyManua.ls Logo

AudioCodes E-SBC - Page 685

AudioCodes E-SBC
1414 pages
Print Icon
To Next Page IconTo Next Page
To Next Page IconTo Next Page
To Previous Page IconTo Previous Page
To Previous Page IconTo Previous Page
Loading...
CHAPTER28 Configuring Supplementary Services
Mediant 1000 Gateway & E-SBC | User's Manual
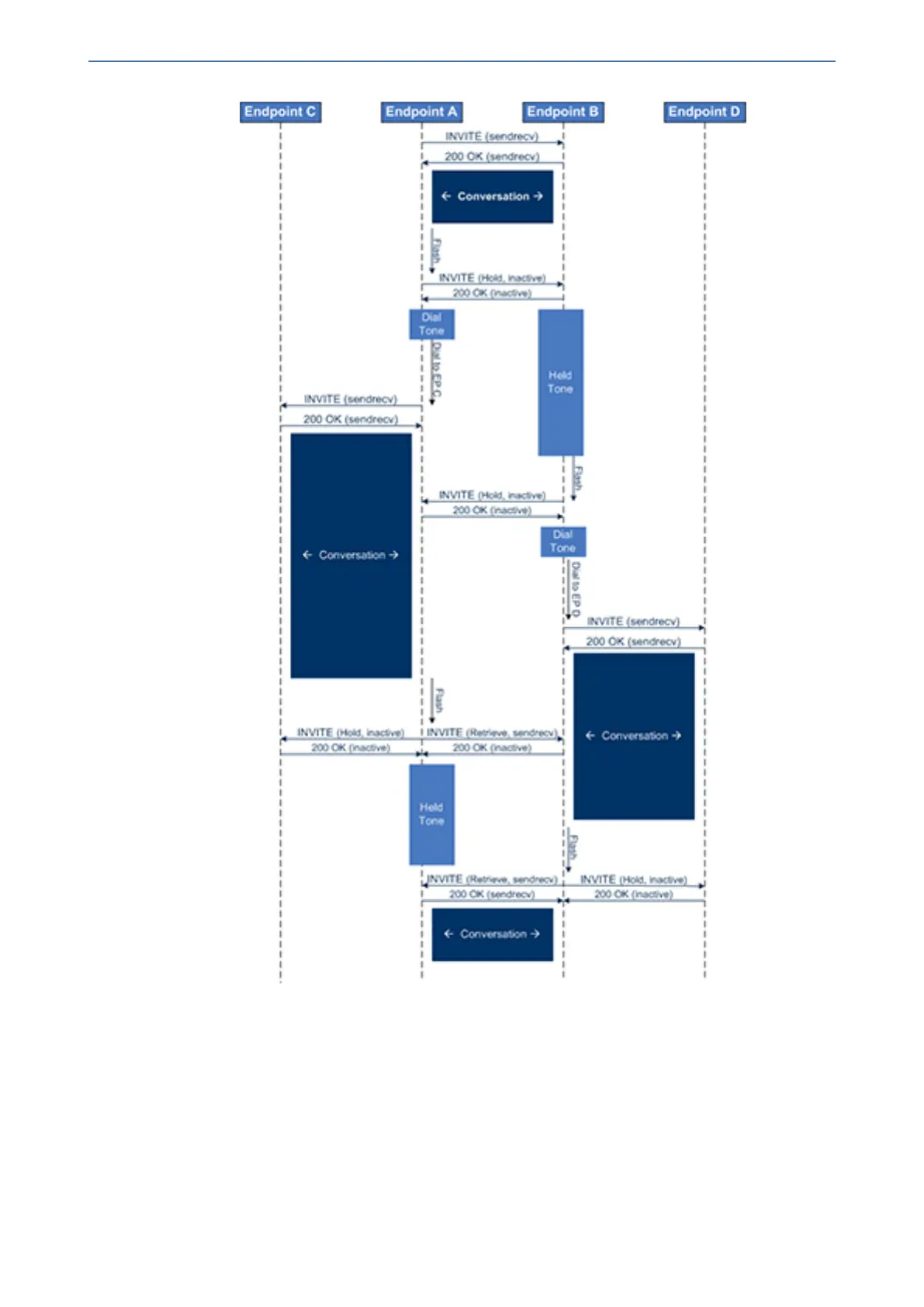
The flowchart above describes the following "double" call-hold scenario for analog interfaces:
1. A calls B and establishes a voice path.
2. A places B on hold; A hears a dial tone and B hears a held tone.
3. A calls C and establishes a voice path.
4. B places A on hold; B hears a dial tone.
5. B calls D and establishes a voice path.
6. A ends call with C; A hears a held tone.
7. B ends call with D.
8. B retrieves call with A.
- 647 -

Table of Contents

Related product manuals