EasyManua.ls Logo

AudioCodes E-SBC - Page 788

AudioCodes E-SBC
1414 pages
Print Icon
To Next Page IconTo Next Page
To Next Page IconTo Next Page
To Previous Page IconTo Previous Page
To Previous Page IconTo Previous Page
Loading...
CHAPTER30 SBC Overview
Mediant 1000 Gateway & E-SBC | User's Manual
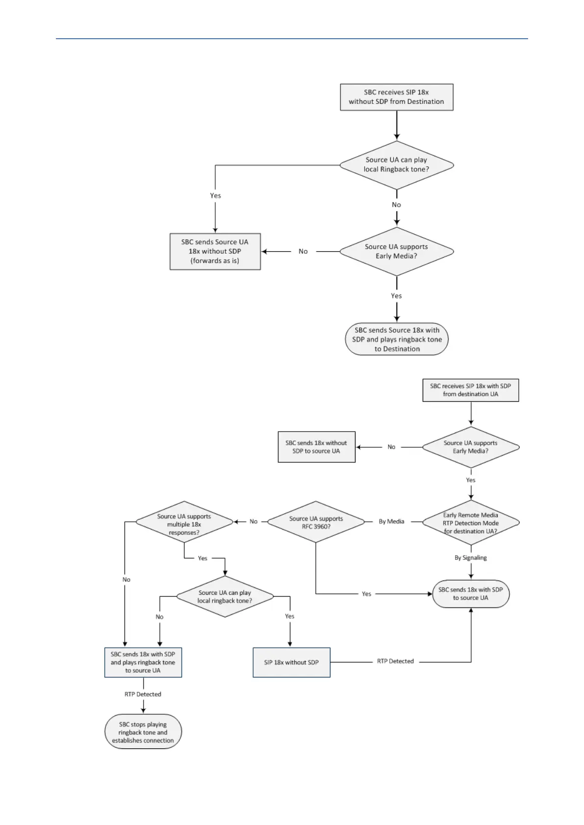
Figure 30-2: SBC Early Media RTP 18x without SDP
Figure 30-3: SBC Early Media RTP 18x with SDP
- 750 -

Table of Contents

Related product manuals