EasyManua.ls Logo

Avaya Definity SI - Page 1902

Avaya Definity SI
2968 pages
Print Icon
To Next Page IconTo Next Page
To Next Page IconTo Next Page
To Previous Page IconTo Previous Page
To Previous Page IconTo Previous Page
Loading...
Maintenance Object Repair Procedures
555-233-123
10-1116 Issue 4 May 2002
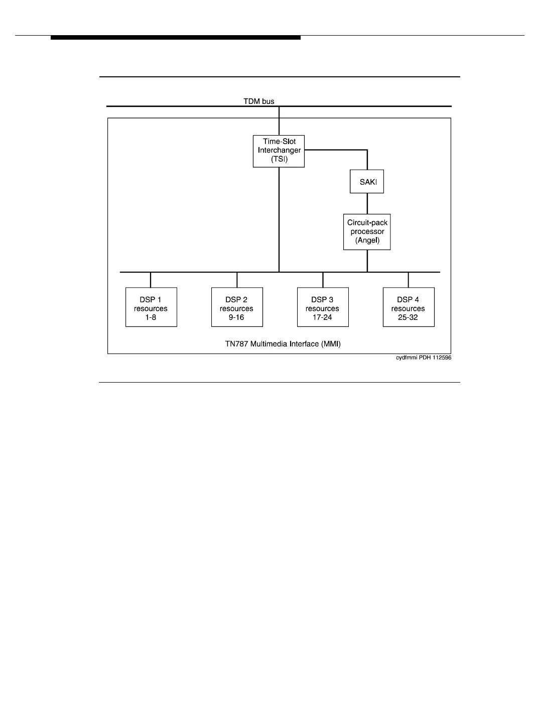
Figure 10-73. TN787 Multimedia Interface (MMI) Circuit Pack

Table of Contents

Related product manuals