EasyManua.ls Logo

Avaya Definity SI - Page 235

Avaya Definity SI
2968 pages
Print Icon
To Next Page IconTo Next Page
To Next Page IconTo Next Page
To Previous Page IconTo Previous Page
To Previous Page IconTo Previous Page
Loading...
Repair Procedures for High and Critical Reliability
Issue 4 May 2002
6-31 555-233-123
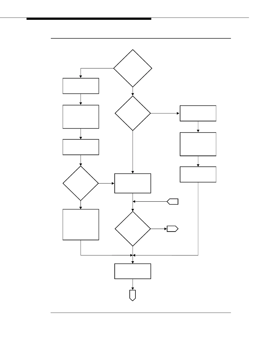
Figure 6-1. Page 1 Procedure for Replacing Standby SPE Circuit Packs
Issue the
"save translations
spe-active" command
Issue the
"save translations
spe-active" command
Issue the
"upgrade software"
command
Throw the SPE select
switches to
hard-select the
standby SPE and
allow the standby
SPE time to become
active
Throw the SPE select
switches to force an
SPE interchange
Exchange the
active SPE
and STANDBY
SPE memory
cards or tapes
Exchange the
active SPE
and STANDBY
SPE memory
cards or tapes
Throw the SPE select
switches to
hard-select the active
SPE
Unseat the standby
SPE processor circuit
pack
YES
NO
Are there
SHDW-CIR
alarms in the active
SPE or are there
SHDW-LNK
alarms?
C
A
B
YES
YES
YES
NO
NO
NO
Are there
DUPINT alarms
in the active
SPE carrier?
Is
processor
being replaced
and a software
card being
used?
Was the
"upgrade software"
successful?

Table of Contents

Related product manuals