EasyManua.ls Logo

Freescale Semiconductor MPC5604B - Page 726

Default Icon
934 pages
Print Icon
To Next Page IconTo Next Page
To Next Page IconTo Next Page
To Previous Page IconTo Previous Page
To Previous Page IconTo Previous Page
Loading...
MPC5604B/C Microcontroller Reference Manual, Rev. 8
Freescale Semiconductor 715
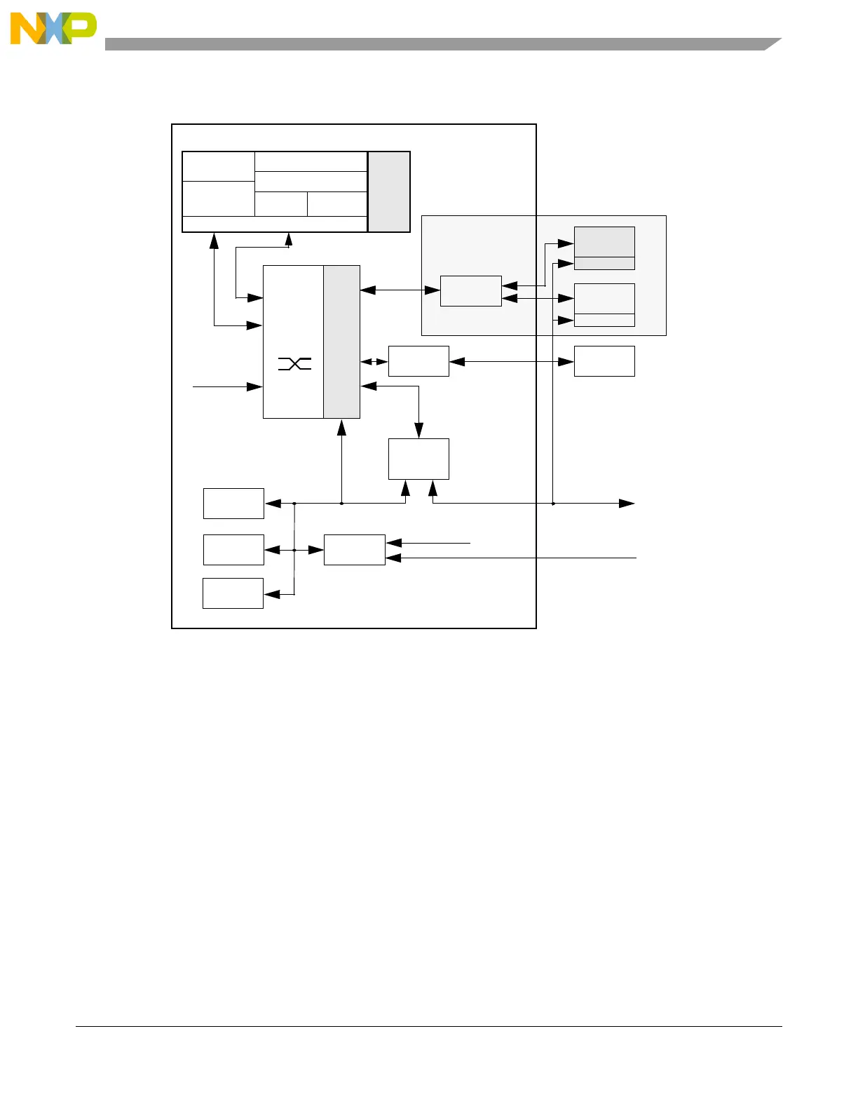
Figure 27-38. Power Architecture e200z0h RPP reference platform block diagram
The module list includes:
Power Architecture e200z0h (Harvard) core with Nexus1 or optional Nexus2+ debug
AHB crossbar switch “lite” (XBAR)
Memory Protection Unit (MPU)
Platform flash memory controller with connections to 2 memory banks
Platform SRAM memory controller (PRAM)
AHB-to-IPS/APB bus controller (PBRIDGE) for access to on- and off-platform slave modules
Interrupt Controller (INTC)
4-channel System Timers (STM)
Software Watchdog Timer (SWT)
Error Correction Status Module (ECSM)
XBAR
MemArray
RPP_Z0H_REF
s0
s2
m0
s7
MemArray
PRAM
PFlash
IPS/APB
INTC
AHB platform flash memory controller
Branch Unit
Load/Store
I-Fetcher
Dispatch
GPR
Integer
Unit
e200z0h Core
p_i_h*
p_d_h*
m1
m2
MPU
On-platform IRQs
Off-Platform IRQs
Debug
Unit
Nexus1,
Nexus2+
m3
STM
IPS Bus
IPS+APB Bus
Flash Regs
IPS+APB
Slave
Modules
MemArray
Flash Regs
Bank0
Bank1
ECSM
SWT

Table of Contents

Other manuals for Freescale Semiconductor MPC5604B

Related product manuals