EasyManua.ls Logo

Trimble FM-1000 - Page 30

Default Icon
524 pages
Print Icon
To Next Page IconTo Next Page
To Next Page IconTo Next Page
To Previous Page IconTo Previous Page
To Previous Page IconTo Previous Page
Loading...
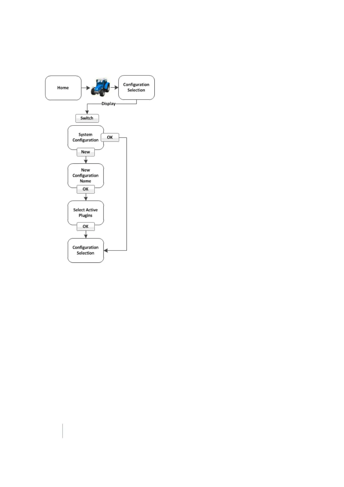
Main screens 2 Display basics
System configuration switching
30 FM-1000 Integrated Display User Guide Version 9.25, Revision B

Table of Contents

Related product manuals