EasyManua.ls Logo

Trimble FM-1000 - Signal input module for OEM switch

Default Icon
524 pages
Print Icon
To Next Page IconTo Next Page
To Next Page IconTo Next Page
To Previous Page IconTo Previous Page
To Previous Page IconTo Previous Page
Loading...
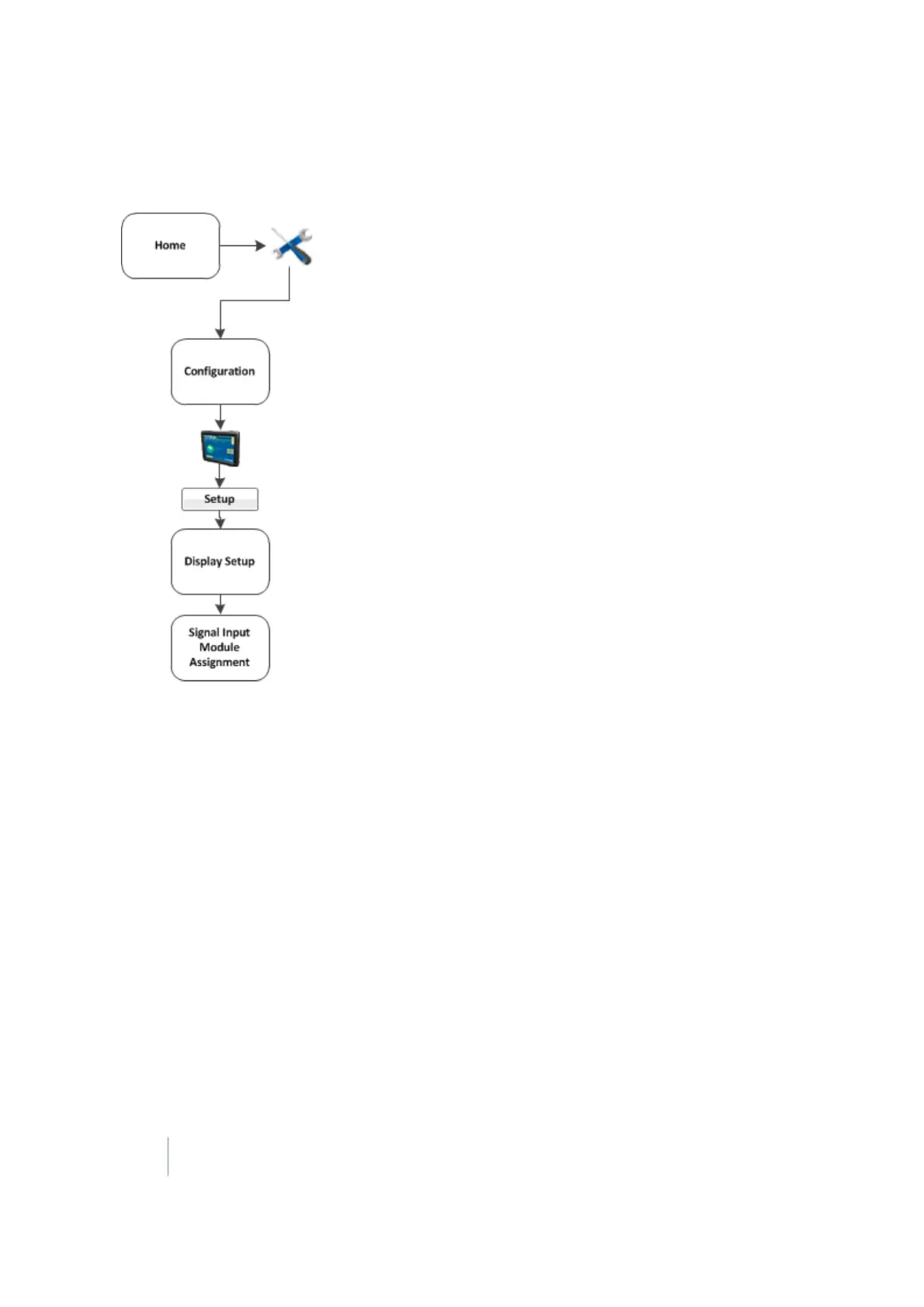
Basic system settings 3 Basic settings
Signal input module for OEM switch
The signal input module (SIM) can interface with existing equipment inputs to control on-screen
buttons and features. A SIM must be connected to assign features to the buttons.
1. To assign the buttons, highlight the action in the Actions list.
2. Tap <--Set to set the action to the specified input.
68 FM-1000 Integrated Display User Guide Version 9.25, Revision B

Table of Contents

Related product manuals