EasyManua.ls Logo

Xerox VersaLink B7030 - Page 1272

Xerox VersaLink B7030
1341 pages
To Next Page IconTo Next Page
To Next Page IconTo Next Page
To Previous Page IconTo Previous Page
To Previous Page IconTo Previous Page
Loading...
April 2017
8-26
Xerox® VersaLink® B7025/B7030/B7035 Multifunction Printer
Launch Issue
Product Technical Overview
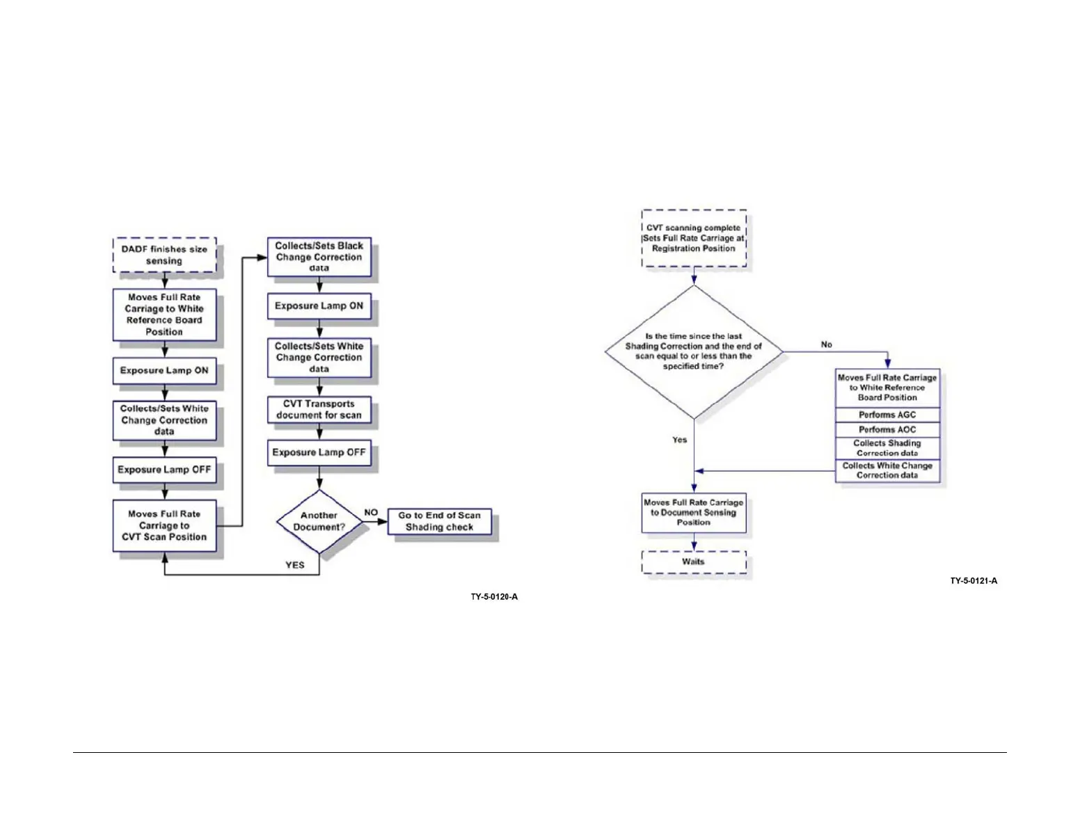
DADF Scanning Operations
After the DADF finishes size sensing, the full rate carriage moves to the white reference strip
position. Here the exposure lamp is turned on and the IIT collects and applies white change
correction data.
Next the exposure lamp turns off and the full rate carriage moves to the CVT scan position.
First it collects and applies black change correction data, then it turns on the exposure lamp
and collects white change correction data, setting the white and black levels.
The IIT scans the document as it is transported by the CVT. If there are multiple documents,
the full rate carriage stays at the CVT scan position. Refer to Figure 13.
Figure 13 DADF scanning operations
End of DADF Scan Operations
At the end of a CVT scan, with the full rate carriage at the registration position, the IIT deter-
mines how much time has elapsed since the last shading correction was performed.
If the elapsed time is greater than a specified value, the IIT moves the full rate carriage to the
white reference strip position and performs AGC and AOC, and collects shading correction
data and white change correction data.
It then moves the full rate carriage to the document sensing position, where it waits for the next
customer job. Refer to Figure 14.
Figure 14 End of DADF scan

Table of Contents

Other manuals for Xerox VersaLink B7030

Related product manuals