EasyManua.ls Logo

IMC CANSAS - Measurement with PT100 (RTD) (Type: Standard DSUB); Measurement with PT100 (RTD) (Type: LEMO)

IMC CANSAS
582 pages
Print Icon
To Next Page IconTo Next Page
To Next Page IconTo Next Page
To Previous Page IconTo Previous Page
To Previous Page IconTo Previous Page
Loading...
270 Properties of the Modules
imc CANSAS Users Manual - Doc. Version 1.9 - 05.12.2014© 2014 imc Meßsysteme GmbH
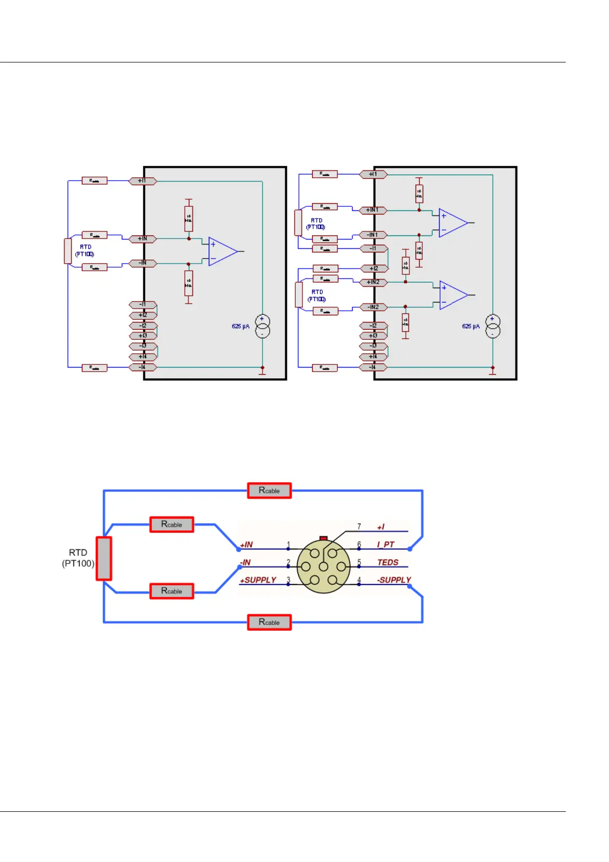
6.4.3.2 Measurement with PT100 (RTD) (Type: Standard DSUB)
Besides thermocouples, it's also possible to connect Pt100 sensors directly in 4-wire-configuration. A
(supplementary) reference current source feeds up to four sensors connected in series jointly.
When the imc-Thermoplug is used, the connection terminals are already wired in such a way that this
reference circuit is "automatically" closed.
Example for one PT100 in 4-wire configuration
Example for two PT100 in 4-wire configuration
6.4.3.3 Measurement with PT100 (RTD) (Type: LEMO)
With the LEMO terminals at the IP65 housing SL it's only possible to connect Pt100 sensors directly in 4-
wire-configuration. A (supplementary) reference current source feeds the sensor. How to connect a
Pt100 sensor is shown below.
Connection scheme of a PT100 sensor with LEMO terminals

Table of Contents

Other manuals for IMC CANSAS