EasyManua.ls Logo

IMC CANSAS - Probe-Breakage Recognition; Resistance Measurement

IMC CANSAS
582 pages
Print Icon
To Next Page IconTo Next Page
To Next Page IconTo Next Page
To Previous Page IconTo Previous Page
To Previous Page IconTo Previous Page
Loading...
422 Properties of the Modules
imc CANSAS Users Manual - Doc. Version 1.9 - 05.12.2014© 2014 imc Meßsysteme GmbH
6.20.4.3 Probe-breakage recognition
The amplifier comes with the ability of probe-breakage recognition.
Thermocouple: If at least one of the thermocouple's two lines breaks, then within a short time (only a
few samples), the measurement signal generated by the amplifier approaches the bottom of the input
range in a defined pattern. The actual value reached depends on the particular thermocouple. In the case
of Type K thermocouples, this is around 270°C. If the system is monitoring a cutoff level with a certain
tolerance, e.g. Is the measured value <-265°C, then it's possible to conclude that the probe is broken,
unless such temperatures could really occur at the measurement location.
The probe-breakage recognition is also triggered if a channel is parameterized for "Thermocouple" and
measurement starts without any thermocouple being connected. If a thermocouple is later connected
after all, it would take the period of a few measurement samples for transients in the module's filter to
subside and the correct temperature to be indicated. Note also in this context that any thermocouple
cable's connector which is recently plugged into the amplifier is unlikely to be at the same temperature
as the module. Once the connection is made, the temperatures begin to assimilate. Within this phase,
the Pt100 built into the connector may not be able to indicate the real junction temperature exactly. This
usually takes some minutes to happen.
RTD/Pt100: If the leads to the Pt100 are broken, then within a short time (only a few samples), the
measurement signal generated by the amplifier approaches the bottom of the input range, to about 200°
C, in a defined pattern. If the system is monitoring a cutoff level with a certain tolerance, e.g. Is the
measured value <-195°C, then it's possible to conclude that the probe is broken, unless such
temperatures could really occur at the measurement location. In case of a short-circuit, the nominal
value returned is also that low.
In this context, note that in a 4-wire measurement a large variety of combinations of broken and shorted
leads are possible. Many of these combinations, especially ones with a broken Sense lead, will not return
the default value stated.
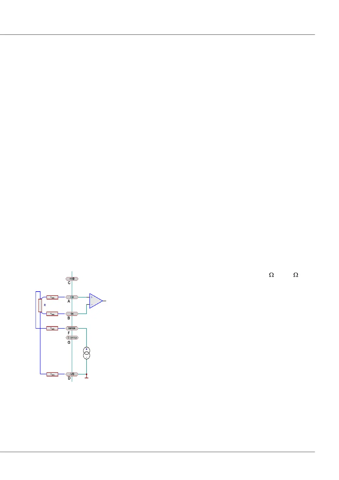
6.20.5 Resistance measurement
For resistance measurement there is only one input range: 0 to 800 .
Each resistor is fed by a separate current source with approx. 1.2 mA. The
measurement uses 4-wire configuration.
The resistor is supplied by 2 lines. The other two lines serve as sense-
leads. By using the Sense-leads, the voltage at the resistor itself can be
determined precisely. The voltage drop along the conducting cable thus
does not cause any measurement error.

Table of Contents

Other manuals for IMC CANSAS