EasyManua.ls Logo

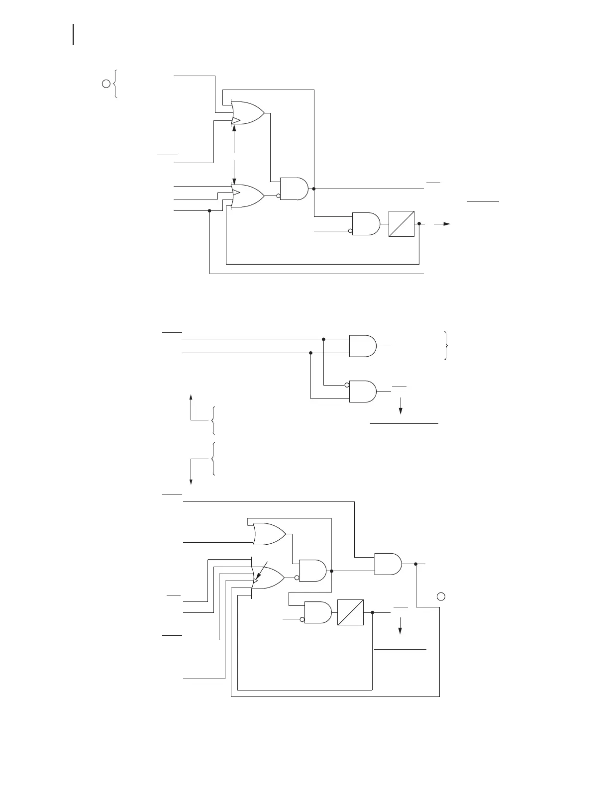
Schweitzer Engineering Laboratories SEL-751 - Figure 4.81 Reclose Supervision Logic (Following Open Interval Time-Out)

Schweitzer Engineering Laboratories SEL-751
934 pages
Print Icon
To Next Page IconTo Next Page
To Next Page IconTo Next Page
To Previous Page IconTo Previous Page
To Previous Page IconTo Previous Page
Loading...
4.132
SEL-751 Relay Instruction Manual Date Code 20170927
Protection and Logic Functions
Group Settings (SET Command)
q From Figure 4.81
Figure 4.80 Close Logic
q To Figure 4.80
Figure 4.81 Reclose Supervision Logic (Following Open Interval Time-Out)
52A
Breaker Status
Close Failure
Timer
CF
Rising-Edge Detect
ULCL
CFD = OFF
Reclosing Relay Open
Interval Time-Out
(qualified by 79CLS)
79RI
52A
Reclose Initiate
Close
Conditions
(other
than
automatic
reclosing)
Unlatch Close
(If setting CFD := OFF, the Close Failure Timer
is inoperative and does not time limit the
CLOSE output condition)
CL
SEL
OGIC
Settings
CLOSE
Relay
Word
Bits
Pulses (logical 1)
for one processing
interval if Close
Failure Timer
times out (drives
reclosing relay to
lockout)
Close Failure
CFD
0
1
Operation of Reclose Supervision Logic if
timer setting 79CLSD is set:
79CLSD = 0
The above logic satisfies most applications.
Reclose Supervision
Reclosing
Relay Open
Interval Timeout
(qualified by 79CLS)
Reclosing
Relay Open
Interval
Timeout
(qualified
by 79CLS)
Reclose Initiate
(If setting 79CLSD = OFF,
the Reclose Supervision Limit
Timer is inoperative and does
not time limit the wait for the
Reclose Supervision condition,
79CLS, to assert to logical 1)
Reclosing
Relay Open
Interval
Timeout
79RI
79CLSD = OFF
Lockout
Reclose
Supervision
Limit Timer
Reclose Supervision
CLOSE
79LO
79CLSD
0
SELOGIC
Setting
52A
SEL
OGIC
Settings
79CLS
SEL
OGIC
Setting
RCSF
Relay
Word
Bit
RCSF
Relay
Word
Bit
Relay
Word
Bits
79CLS
Reclosing
Relay Open
Interval
Timeout
Rising-Edge
Detect
Reclose Supervision
Failure
Pulses (logical 1) for one
processing interval and
drives the reclose state
to lockout if Reclose
Supervision Limit Timer
times out.
Reclose Supervision Failure
Pulses (logical 1) for one processing
interval and drives the reclose
state to lockout if SEL
OGIC control
equation setting 79CLS is not
asserted to logical 1 at the instant a
reclosing relay open interval timer
times out.
Operation of Reclose Supervision Logic if timer setting
79CLSD is set:
79CLSD 0 (e.g., 79CLSD = 60)
The logic below is used only in a few, unique applications.
q
1

Table of Contents

Related product manuals