EasyManua.ls Logo

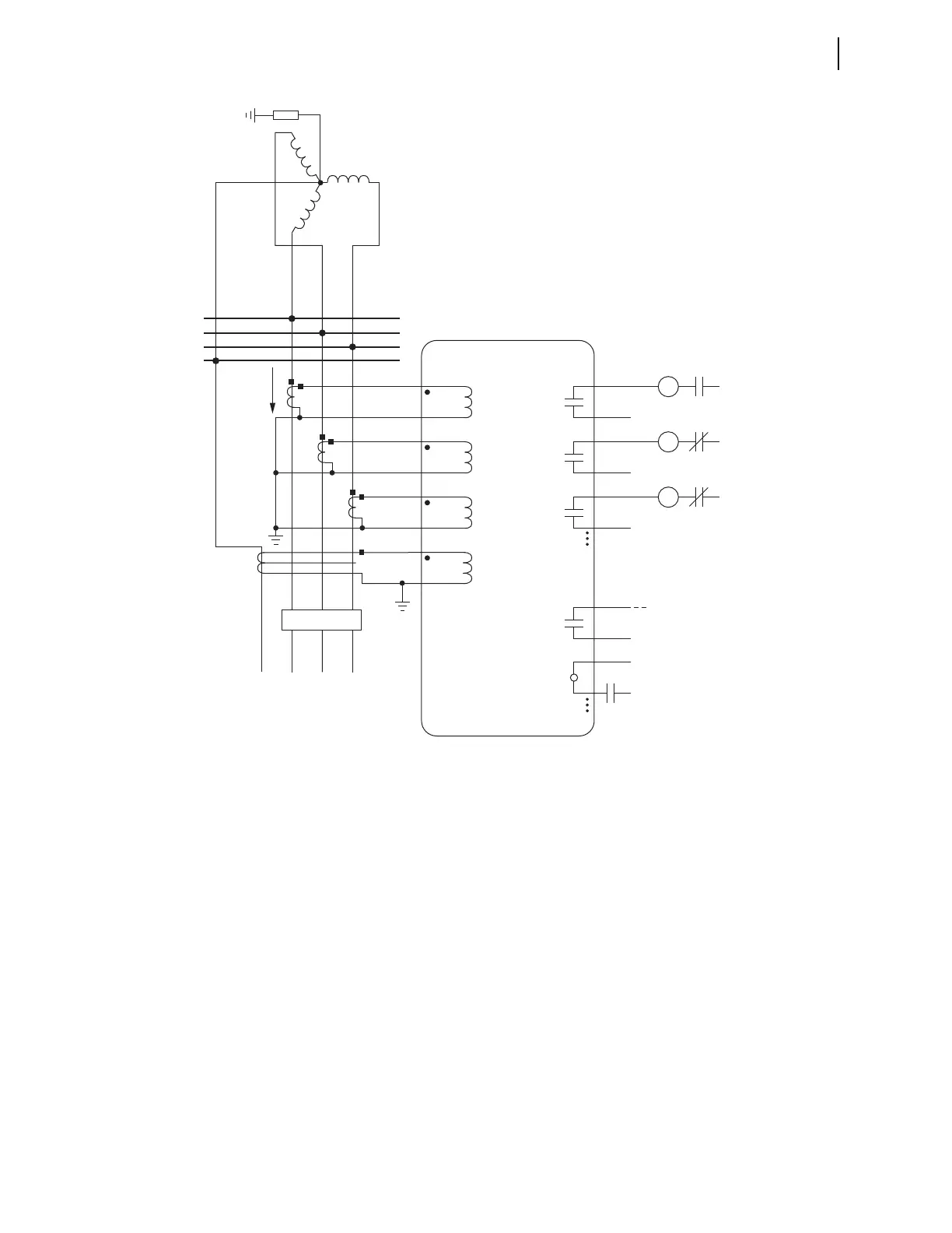
Schweitzer Engineering Laboratories SEL-751 - Figure 2.28 SEL-751 Provides Overcurrent Protection for an Industrial Distribution Feeder (Core-Balance Current Transformer Connected to Channel IN)

Schweitzer Engineering Laboratories SEL-751
934 pages
Print Icon
To Next Page IconTo Next Page
To Next Page IconTo Next Page
To Previous Page IconTo Previous Page
To Previous Page IconTo Previous Page
Loading...
2.37
Date Code 20170927 Instruction Manual SEL-751 Relay
Installation
AC/DC Control Connection Diagrams
A core-balance current transformer is often referred to as a zero-sequence, ground fault, or window current transformer.
Pass neutral (N) through the core-balance CT only if the neutral is brought out and it is grounded only at the source.
Voltages are necessary for voltage elements, synchronism-check elements, voltage-polarized directional elements, fault
location, and metering (e.g., voltage, KW, KVAR). INxxx and OUTxxx indicate user-configurable optional digital inputs and
outputs.
Although automatic reclosing is probably not necessary in this example, output contact OUT102 can close the circuit
breaker via initiation from various means (serial port communications, optoisolated input assertion, etc.), with desired
supervision.
Figure 2.28 SEL-751 Provides Overcurrent Protection for an Industrial Distribution Feeder
(Core-Balance Current Transformer Connected to Channel IN)
TC
Trip
Coil
52A
(+)
(—)
Trip
Circuit
IA
SEL-751 RELAY
OUT103
CC
Close
Coil
52B
(+)
(—)
Close
Circuit
IB OUT102
86
Lock
Out
86B
(+)
(—)
Breaker
Failure
Trip
Circuit
IC OUTxxx
IN
52
(+)
52A
to Annunciator, RTU,
SEL-2032/2030/2020,
or SEL-3530 RTAC
ALARM
OUT101
(+)
(—)
Breaker Status
INxxx
FEEDER
ANBC
A
B
C
N
BUS
Forward
Tripping
Direction

Table of Contents

Related product manuals