EasyManua.ls Logo

MCE iControl - Page 369

Default Icon
806 pages
Print Icon
To Next Page IconTo Next Page
To Next Page IconTo Next Page
To Previous Page IconTo Previous Page
To Previous Page IconTo Previous Page
Loading...
iControl Circuit Board Quick References
6-95
6
iControl DC
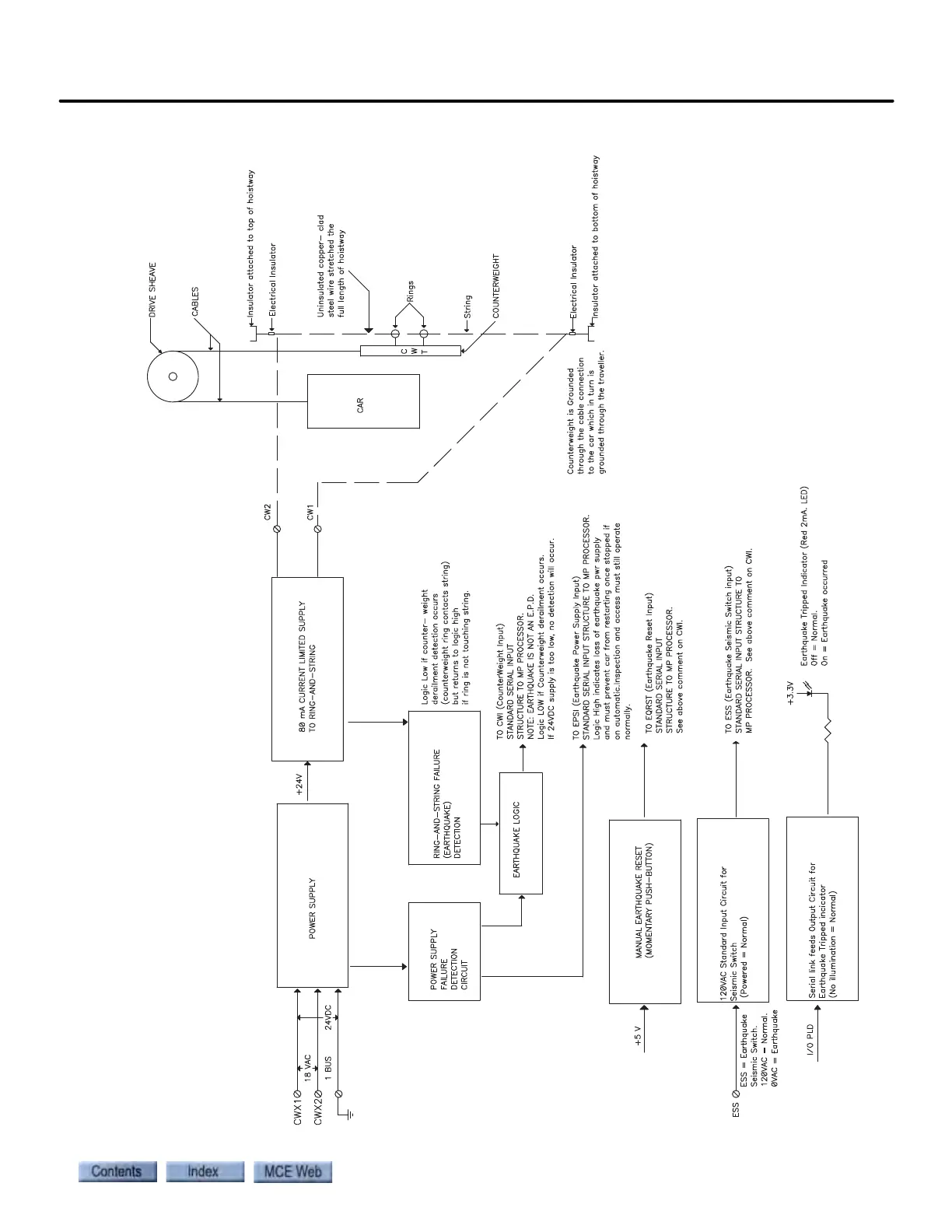
Figure 6.8 Earthquake Board, Supporting Information

Table of Contents