EasyManua.ls Logo

Siemens sinamics dcp - Fig. 3-28 6805 - Setpoint processing

Siemens sinamics dcp
518 pages
Print Icon
To Next Page IconTo Next Page
To Next Page IconTo Next Page
To Previous Page IconTo Previous Page
To Previous Page IconTo Previous Page
Loading...
3 Function diagrams
3.9 Closed-loop control
SINAMICS DCP
348 List Manual (LH21), 05/2016
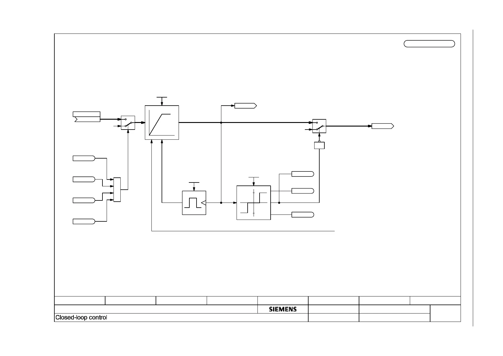
Fig. 3-28 6805 – Setpoint processing
fp_6805_89.vsd
12345678
- 6805 -
SINAMICS DCP
25.04.2016 v 1.2
DO: DCP_CTRL
- Setpoint processing
Function diagram
p55050
(2050[1])
I_set s_src
I_set t_RU/t_RD
p55055 (0.050 s)
1
0
+
0%
500 μs
r55070
I_set after RFG [%]
r55072
I_set aft lim min [%]
+
1
I_set min thresh
p55056 (0.40 %)
+
r55075.00
Setp very low
r55075.01
Setp positive
r55075.02
Setp negative
[2460.5]
1
0
0%
r00898.00
ON/OFF1
r00898.01
OC / OFF2
r00898.02
OC / OFF3
r00898.03
Operation enable
&
[2580.8]
[2580.8]
[2580.8]
[2580.8]
I_set sign t_del
p55065 (100.000 ms)
+
Enable
[6812.8]
a limit has been reached
[6812.5]
[6817.7]
[6810.7]
stop
[6820.6]
[6825.8]

Table of Contents

Other manuals for Siemens sinamics dcp

Related product manuals