EasyManua.ls Logo

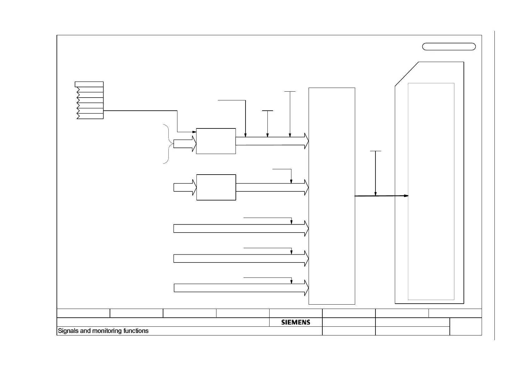
Siemens sinamics dcp - Fig. 3-47 8056 - Diagnostic memory

Siemens sinamics dcp
518 pages
Print Icon
To Next Page IconTo Next Page
To Next Page IconTo Next Page
To Previous Page IconTo Previous Page
To Previous Page IconTo Previous Page
Loading...
3 Function diagrams
3.10 Signals and monitoring functions
SINAMICS DCP
368 List Manual (LH21), 05/2016
Fig. 3-47 8056 – Diagnostic memory
fp_8056_89.vsd
12345678
- 8056 -
SINAMICS DCP
25.04.2016 v 1.2
DO: DCP_CTRL
- Diagnostic memory
Function diagram
Diag_mem trace STW
p50831
Diag_mem copy file
p50832
250 μs
[1020.7]
Sampling values:
- Reactor currents
- Voltage side 1
- Voltage side 2
- Detailed information on faults
- Information about change
important parameter,
software-updates etc.
- Detailed information on internal errors
every time an unusual event occurs:
Memory -> diagnostics file
Memory
200 ms long
each time a fault occurs:
Information -> diagnostics file
After each action:
Information -> diagnostics file
Each time an internal error occurs:
Information -> diagnostics file
0 ... no action
1 ... trigger immediately
2 ... trigger at trace trigger frequency
\USER\SINAMICS\
DATA\LOG\
DiagStor.spd
Diagnostics
file
Diagnostics
file
on the SD card
Diag_mem msg_no
p50838
p50839 [0...5]
(0)
(0)
(0)
(0)
(0)
(0)
Diag_mem tr s_src
- Average measured temperature values
Once per hour:
Memory -> diagnostics file
Memory

Table of Contents

Other manuals for Siemens sinamics dcp

Related product manuals