EasyManua.ls Logo

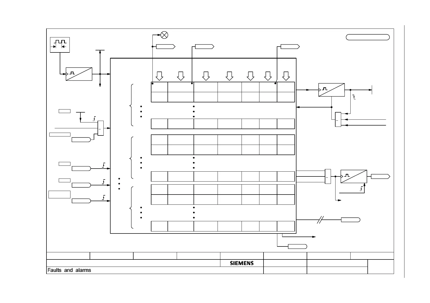
Siemens sinamics dcp - Fig. 3-48 8060 - Fault buffer

Siemens sinamics dcp
518 pages
Print Icon
To Next Page IconTo Next Page
To Next Page IconTo Next Page
To Previous Page IconTo Previous Page
To Previous Page IconTo Previous Page
Loading...
3 Function diagrams
3.11 Faults and alarms
SINAMICS DCP
370 List Manual (LH21), 05/2016
Fig. 3-48 8060 – Fault buffer
fp_8060_89.vsd
12345678
- 8060 -
SINAMICS DCP
03.06.2014 v 1.2
DO: All Objects
- Fault buffer
Function diagram
p2108,
p3110...p3112
p2108,
p3110...p3112
p2106
p2106
p2107
p2107
p2102...p2105
p2102...p2105
III
RESET
III
RESET
III
1 ms
r0949[63] [I32]
r2133[63] [Float]
r0945[0]
r0947[0]
r0945[1]
r0947[1]
r0945[7]
r0947[7]
r0945[56]
r0947[56]
r0945[57]
r0947[57]
r0945[63]
r0947[63]
r0945[8]
r0947[8]
r0945[9]
r0947[9]
r0945[15]
r0947[15]
r0949[0] [I32]
r2133[0] [Float]
r0949[1] [I32]
r2133[1] [Float]
r0949[7] [I32]
r2133[7] [Float]
r0949[56] [I32]
r2133[56] [Float]
r0949[57] [I32]
r2133[57] [Float]
r0949[8] [I32]
r2133[8] [Float]
r0949[9] [I32]
r2133[9] [Float]
r0949[15] [I32]
r2133[15] [Float]
r0948[0] [ms]
r2130[0] [d]
r0948[1] [ms]
r2130[1] [d]
r0948[7] [ms]
r2130[7] [d]
r0948[56] [ms]
r2130[56] [d]
r0948[57] [ms]
r2130[57] [d]
r0948[63] [ms]
r2130[63] [d]
r0948[8] [ms]
r2130[8] [d]
r0948[9] [ms]
r2130[9] [d]
r0948[15] [ms]
r2130[15] [d]
r2109[0] [ms]
r2136[0] [d]
r2109[1] [ms]
r2136[1] [d]
r2109[7] [ms]
r2136[7] [d]
r2109[56] [ms]
r2136[56] [d]
r2109[57] [ms]
r2136[57] [d]
r2109[63] [ms]
r2136[63] [d]
r2109[8] [ms]
r2136[8] [d]
r2109[9] [ms]
r2136[9] [d]
r2109[15] [ms]
r2136[15] [d]
+
[8065.1]
Operating time
<3>
Faults ackn DO
p03981
POWER ON
[2546.3]
[2546.3]
[2546.1]
[2546.1]
>1
r02138.07
Ackn fault
Faults
acknowledg
ement
r02138.13
Ext fault 1 eff
r02138.14
Ext fault 2 eff
r02138.15
Ext fault 3 eff
<3>
<2>
<1>
+
+
LED "RDY" [flashing light red]
r02131
Act fault code
0 = "No fault
present"
[1020.7]
Background
<1>
Incoming
fault
Fault cases qty
p00952
+
>1
p2147 (CU) = 1
<2>
Automatic
+
r0945 = 0
r0947 = 0
r0948 = 0
r0949 = 0
r2109 = 0
r2130 = 0
r2133 = 0
r2136 = 0
r3115 = 0
r3120 = 0
r3122 = 0
Clear fault buffer
>1
+
Incoming fault
Outgoing fault
Fault
acknowledged
r00944
Fault buff change
POWER ON
Fault reactions to sequence control [2610]
r02139.03
Fault pres
[5811.1, 5838.1]
Fault code Fault value
Fault time
"active"
Fault time
"inactive"
Current
fault
1.
Acknowledg
ed
fault
7.
Acknowledg
ed
fault
[oldest]
Fault 1
Fault 2
Fault 8
Fault 1
Fault 2
Fault 8
Fault 1
Fault 2
Fault 8
RESET
Counter
16 bits
16 bit counter,
freewheeling
This fault is overwritten by "more recent" faults (except "safety faults").
Refer to "Fault buffer - Saving on switching off" in the List Manual.
The buffer parameters are cyclically updated in the background (refer to status signal in r2139).
32 bit counter,
freewheeling
r03114.10
Msg ZSW global
Group fault pres
r03131
Act fault val
+
r3115[0]
r3115[1]
r3115[7]
r3115[56]
r3115[57]
r3115[8]
r3115[9]
r3115[15]
r3115[63]
r3120[0]
r3120[1]
r3120[7]
r3120[56]
r3120[57]
r3120[8]
r3120[9]
r3120[15]
r3120[63]
r3122[0]
r3122[1]
r3122[7]
r3122[56]
r3122[57]
r3122[8]
r3122[9]
r3122[15]
r3122[63]
r03132
Comp_no act
+
Fault
drive object
initiating
Component
number
fault
Diagnostic
attributes
fault
p3981
p3981
Fault times
r02114[0]
p0952 = 0:
Fault buffer is cleared
Fault buffer change [8065.6]

Table of Contents

Other manuals for Siemens sinamics dcp

Related product manuals