EasyManua.ls Logo

Siemens sinamics dcp - Fig. 3-37 6830 - Pulse width modulation

Siemens sinamics dcp
518 pages
To Next Page IconTo Next Page
To Next Page IconTo Next Page
To Previous Page IconTo Previous Page
To Previous Page IconTo Previous Page
Loading...
SINAMICS DCP
List Manual (LH21), 05/2016
357
3 Function diagrams
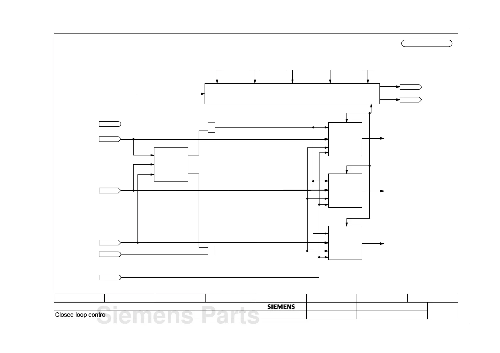
3.9 Closed-loop control
Fig. 3-37 6830 – Pulse width modulation
fp_6830_89.vsd
12345678
- 6830 -
SINAMICS DCP
25.04.2016 v 1.2
DO: DCP_CTRL
- Pulse width modulation
Function diagram
r55250
PU1 ctrl_angle [%]
Pulse frequency
r55251[0]
PU 2 3 ctrl_angle [%]
PWM 1
PWM 2
Settings
status
Modulator freq
p55320 (100.000 %)
+
Enable direction DC2 --> DC1
+
Control signal jumper 1
Control signal jumper 2
[2585.8]
r00899.11
Pulses enab
[6825.7]
[6825.7]
PU property f
r55603
[6850.5]
[6850.5]
Mod indiv br enab
p55310 (3 )
+
+
r55075.01
Setp positive
r55075.02
Setp negative
[6805.5]
[6805.5]
&
&
+
+
Enable direction DC1 --> DC2
Enable
PWM 3
+
Control signal jumper 3
[6850.5]
+
+
+
r55251[1]
PU 2 3 ctrl_angle [%]
[6825.7]
+
Decision
Direction
Mod f_sw op_mode
p55322
r55325
Modulator f_switch [Hz]
r50001
Seq_ctrl quad_dis
Mod opt step-dn/up
p55321
[9350.6]
pulse frequency from master
Siemens Parts

Table of Contents

Other manuals for Siemens sinamics dcp

Related product manuals