EasyManua.ls Logo

Broadcast Pix BPswitch - Installation of Panasonic Cameras

Default Icon
413 pages
Print Icon
To Next Page IconTo Next Page
To Next Page IconTo Next Page
To Previous Page IconTo Previous Page
To Previous Page IconTo Previous Page
Loading...
BPswitch Operators Manual
262 / 413
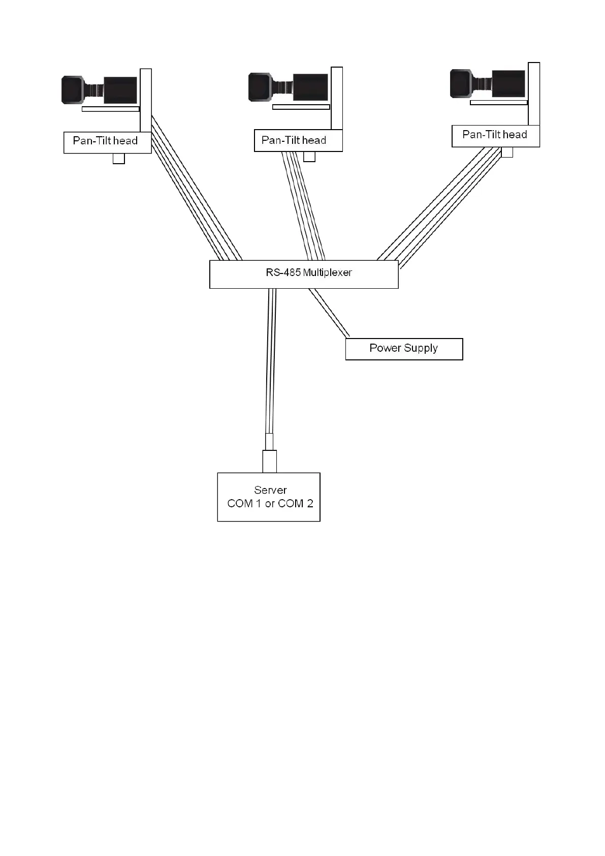
Installation of Panasonic Cameras
The Broadcast Pix system can control a wide-range of Panasonic cameras in the
AW series, including the AW-HE100, AW-PH400 and other Panasonic pan-tilt
camera control systems. Panasonic controlled cameras are connected using a
RS-422 serial connection, with a maximum connection length of 1200 meters
(4000 feet).
If controlling an AW-PH300 or AW-PH300A camera system, the the AW-CA28T9
serial cable needs to be ordered from Panasonic, for proper operation . These
camera systems connect using a RS-232C serial connection, with a maximum
connection length of 15 meters (50 feet). If controlling a AW-HE50, the AW-
CA20T6 multi-interface cable needs to be ordered from Panasonic, since control is
through a serial connection.
If controlling an IP controllable camera, like a AW-HE50, the camera must have a
dedicated IP address with the same subnet as the Broadcast Pix system of
192.168.53.XXX. These settings are configurable using a web browser connected

Table of Contents