EasyManua.ls Logo

NXP Semiconductors KL25 Series - KL25 Sub-Family Reference Manual, Rev. 3, September

NXP Semiconductors KL25 Series
807 pages
To Next Page IconTo Next Page
To Next Page IconTo Next Page
To Previous Page IconTo Previous Page
To Previous Page IconTo Previous Page
Loading...
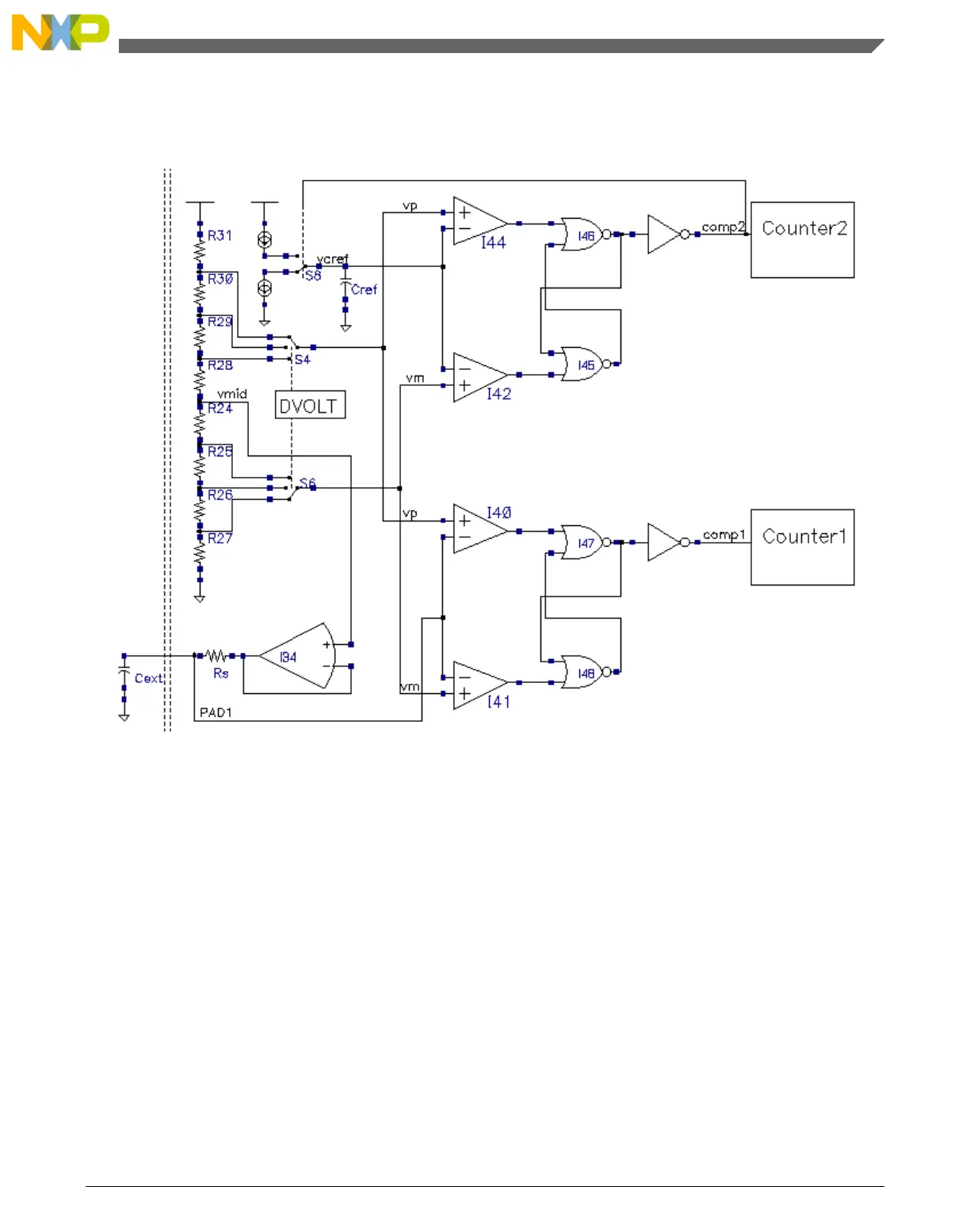
The vmid voltage is defined as V(vmid) = (V(vp) + V(vm))/2.
The Rs value is defined by i_ext_3v<2:0> register bits.
Figure 42-15. TSI circuit in noise detection mode
To determine the noise level the below algorithm can be used:
1. Initialize Rs = maxrs; Dvolt = minDv (set other configurations also)
2. Perform a noise cycle.
3. If TSIcounter < 3, go to step 8
4. If Rs = minrs, go to step 6.
5. Reduce value of Rs. go to step 2
6. If Dvolt = maxDv, go to END
7. Increase value of Dvolt. Set Rs = maxrs. go to step 2
8. If Rs > minrs, (Reduce value of Rs, go to END)
9. Rs = maxrs, reduce value of Dvolt.
10. END Get value of Rs and Dvolt.
Chapter 42 Touch Sensing Input (TSI)
KL25 Sub-Family Reference Manual, Rev. 3, September 2012
Freescale Semiconductor, Inc. 801

Table of Contents

Related product manuals