EasyManua.ls Logo

Keithley 4200A-SCS - C-V Analyzer Signal Paths

Keithley 4200A-SCS
1381 pages
Print Icon
To Next Page IconTo Next Page
To Next Page IconTo Next Page
To Previous Page IconTo Previous Page
To Previous Page IconTo Previous Page
Loading...
Appendix
A: Using switch matrices Model 4200A-SCS Parameter Analyzer
Reference Manual
A-20 4200A-901-01 Rev. C / February 2017
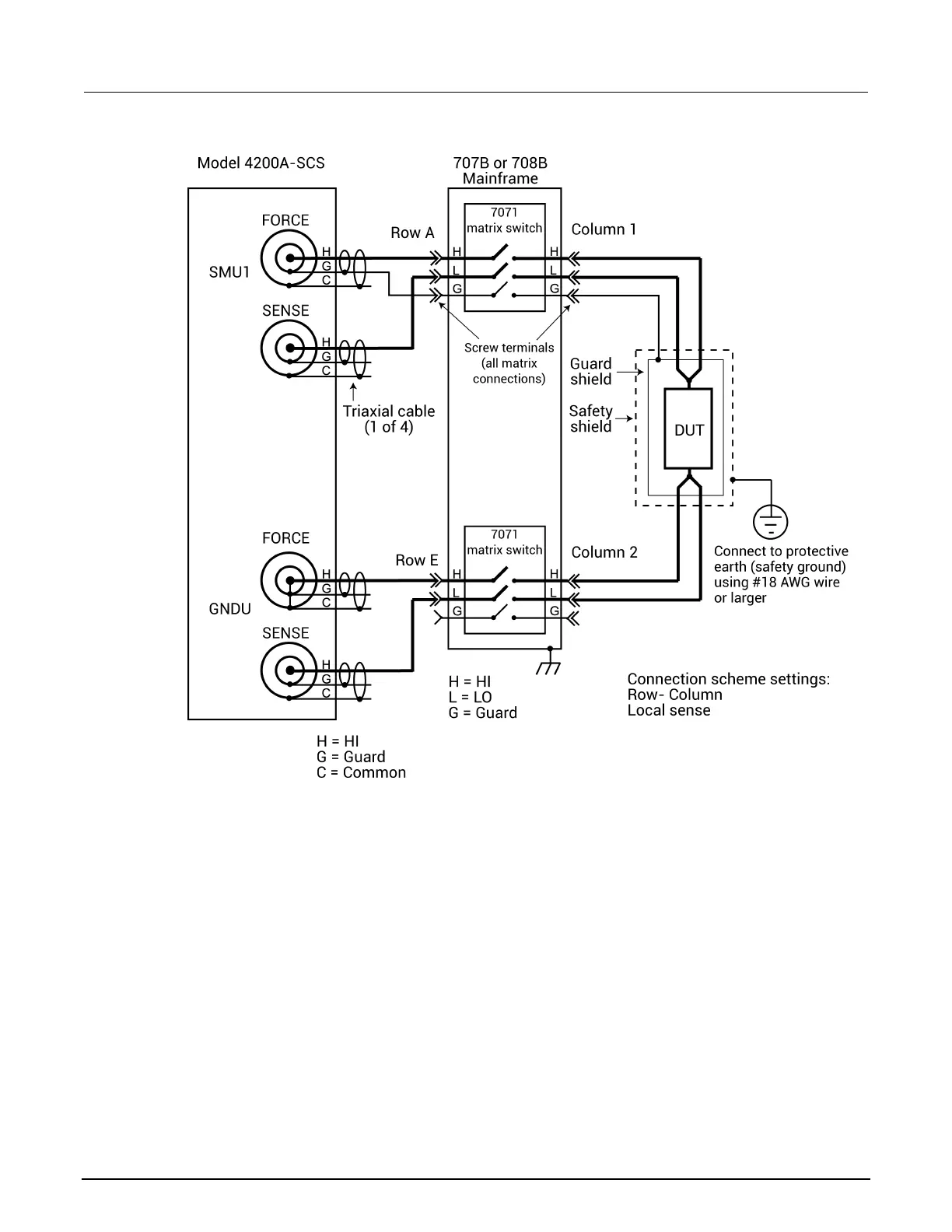
Figure 535: 4200A-SCS signal paths through a 3-pole matrix card using remote sensing
C-V Analyzer signal paths
The next two figures show local sense C-V Analyzer signal paths through rows B and H of a 7072
matrix card. A C-V analyzer can be used with any of the three matrix card types; however, rows G
and H of the 7072 are optimized for C-V measurements.

Table of Contents

Other manuals for Keithley 4200A-SCS

Related product manuals