EasyManua.ls Logo

ST ST10F276E - Figure 150. PWM Output Signal Generation

ST ST10F276E
564 pages
Print Icon
To Next Page IconTo Next Page
To Next Page IconTo Next Page
To Previous Page IconTo Previous Page
To Previous Page IconTo Previous Page
Loading...
Pulse width modulation module UM0404
356/564 DocID13284 Rev 2
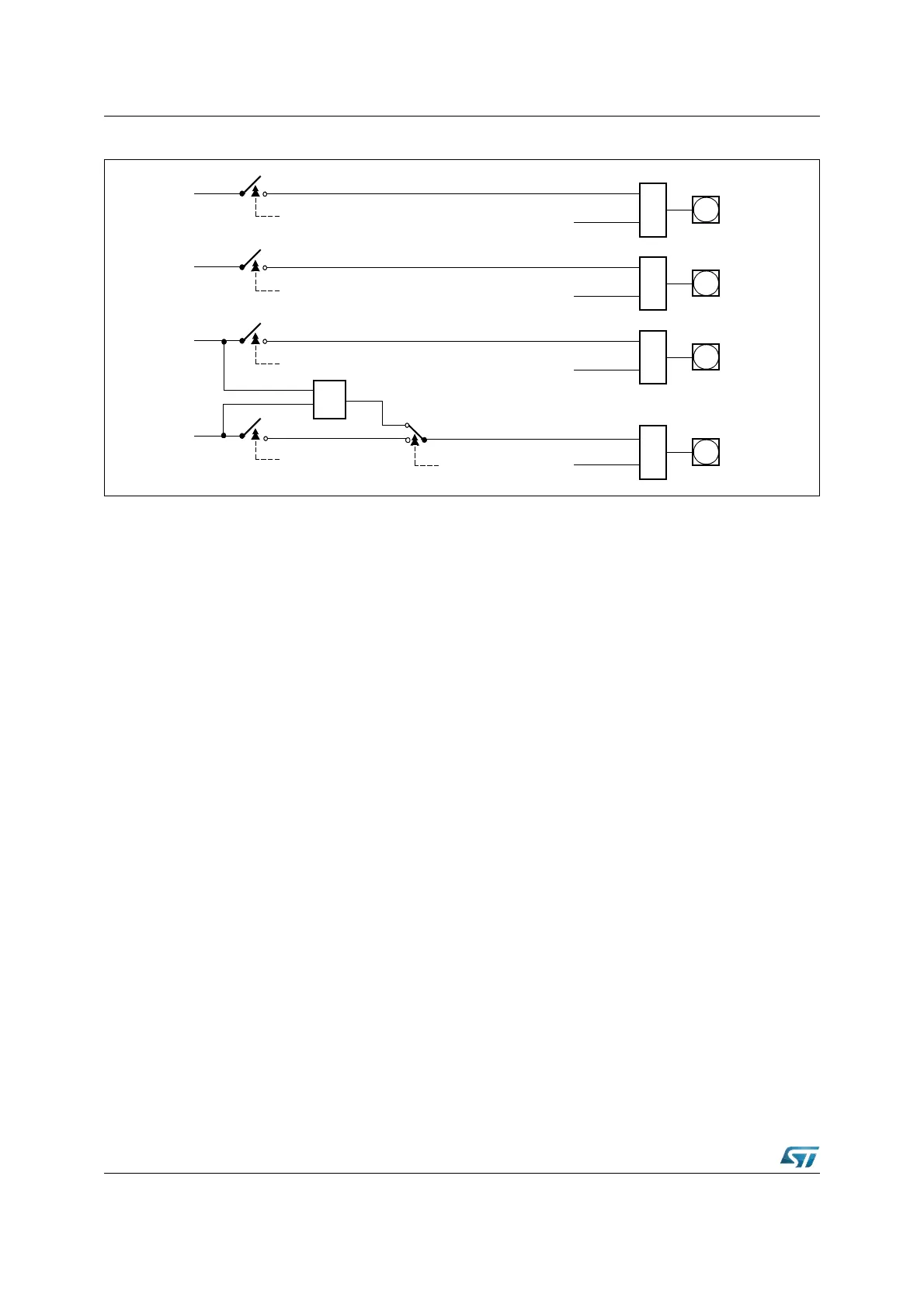
Figure 150. PWM output signal generation
Latch P7.3
PWM 3
Pin P7.3
Latch P7.2
PWM 2
Pin P7.2
Latch P7.1
PWM 1
Pin P7.1
Latch P7.0
PWM 0
Pin P7.0
XOR
XOR
XOR
XOR
&
PWMCON1.PEN3
PWMCON1.PEN2
PWMCON1.PEN0
PWMCON1.PEN1
PWMCON1.PB01

Table of Contents

Related product manuals