EasyManua.ls Logo

Cmsemicon CMS32L051 - State Transition Graph of the CPU Clock

Default Icon
703 pages
Print Icon
To Next Page IconTo Next Page
To Next Page IconTo Next Page
To Previous Page IconTo Previous Page
To Previous Page IconTo Previous Page
Loading...
V1.2.2
CMS32L051 User Manual |Chapter 4 Clock Generation Circuit
www.mcu.com.cn 91 / 703
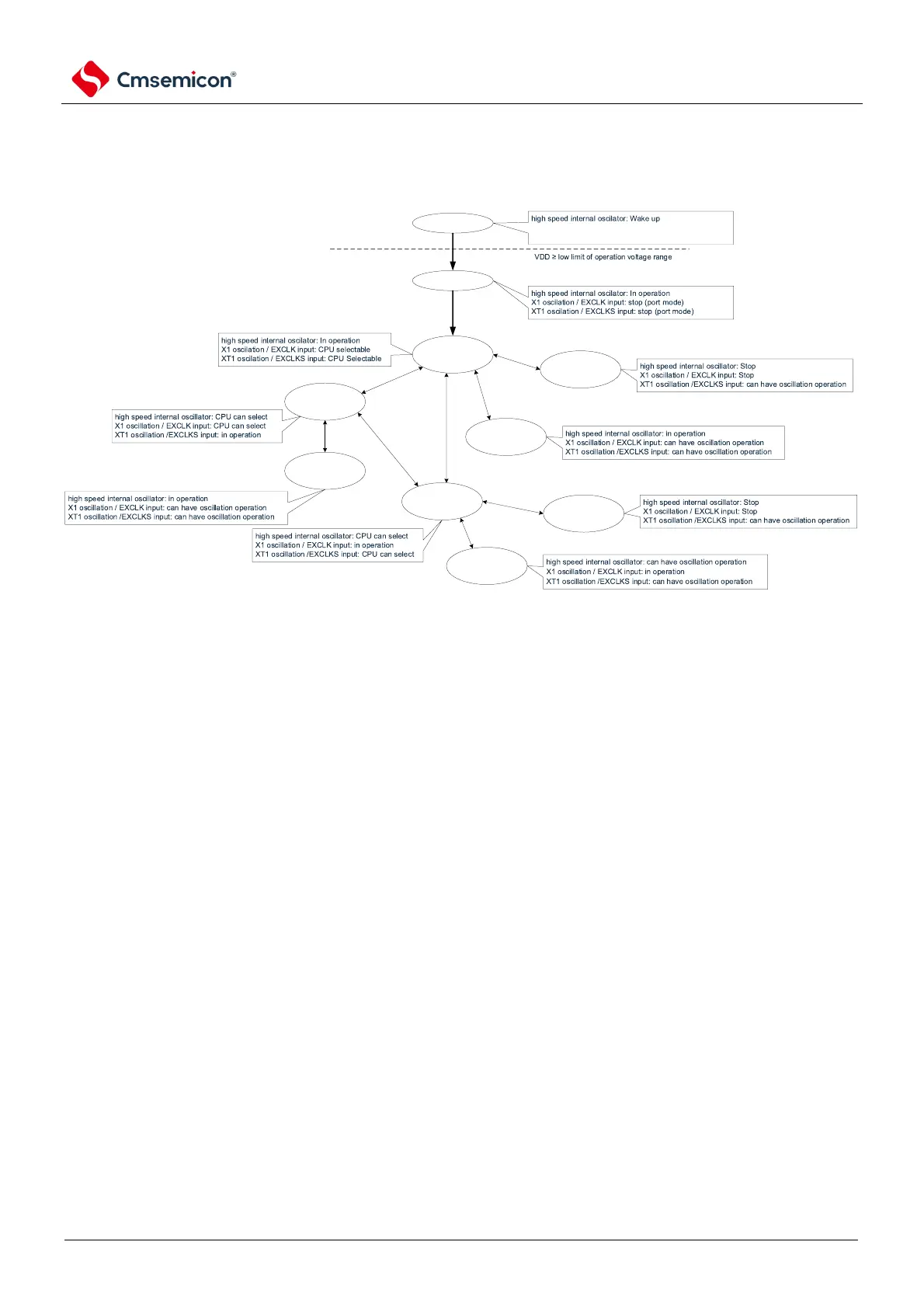
4.6.4 State transition graph of the CPU clock
The CPU clock state transfer diagram of this product is shown in Figure 4-17.
Figure 4-17 State transfer diagram of the CPU clock
Power on
release reset
CPU high speed
internal oscilator
in Operation
CPU high speed
internal oscillator:
deep sleep
mode
CPU high speed
internal oscillator:
sleep mode
CPU: XT1
oscillation /
EXCLKS inputin
Operation
CPU: XT1
oscillation /
EXCLKS input 
sleep mode
CPU: XT1
oscillation /
EXCLKS input
in Operation
CPU: XT1
oscillation /
EXCLKS input
sleep mode
CPU: X1
oscillation / EXCLK
input deep
sleep mode
(A)
(B)
(H)
(C)
(D)
(G)
(F)
(I)
X1 oscilation / EXCLK input: stop (port mode)
XT1 oscilation / EXCLKS input: stop (port mode)
(E)
( release reset via external reset or LVD circuit)

Table of Contents

Related product manuals