EasyManua.ls Logo

Sun Microsystems Blade 1500 - Hard Drive Problem

Sun Microsystems Blade 1500
500 pages
Print Icon
To Next Page IconTo Next Page
To Next Page IconTo Next Page
To Previous Page IconTo Previous Page
To Previous Page IconTo Previous Page
Loading...
4-8 Sun Blade 1500 Service, Diagnostics, and Troubleshooting Manual December 2004
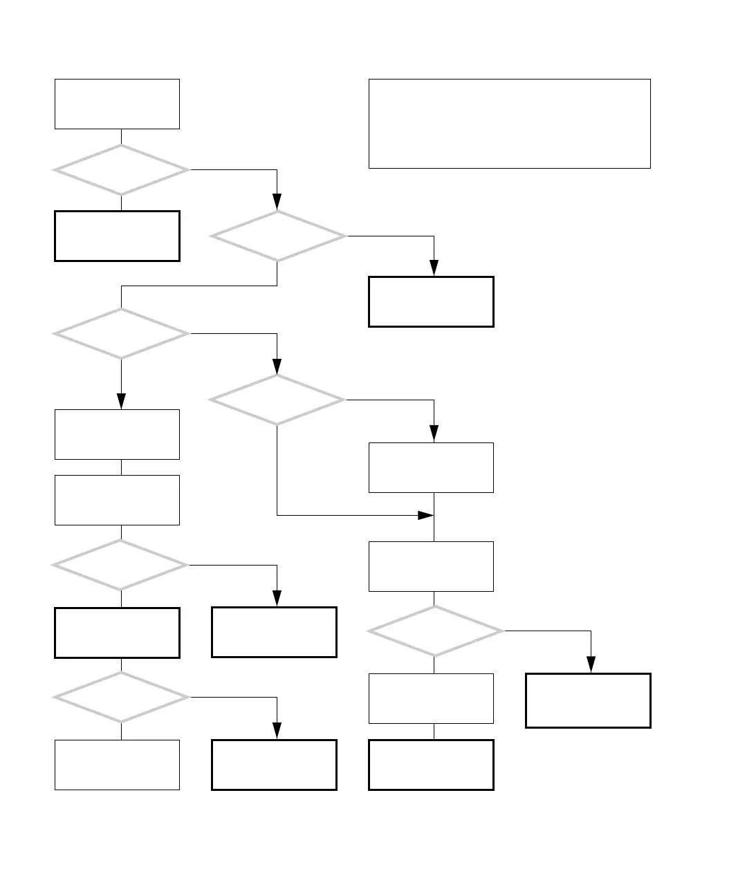
4.2.2 Hard Drive Problem
FIGURE 4-5 Hard Drive Problem
There is a problem with
the hard drive.
Refer to the message
tables. See “Displayed
Messages” on page 3-5.
Is a message about the
hard drive displayed?
Does the hard
drive sound like that of a
known good system?
Is the
operating system
running?
Is the problem
still there?
1. Save data.
2. Close all applications.
As superuser, run fsck:
# /usr/bin/fsck
Answer the questions.
Return to “Power-On
Flowchart” on page 4-3.
Check the hard drive with
SunVTS. See “SunVTS” on
page 9-1.
Is the ok prompt
displayed?
Press the Stop-A keys.
Type:
probe-ide
Is the manufacturer
and model of the suspect
hard drive displayed?
Check the hard drive with
OpenBoot Diagnostics.
See “OpenBoot Diagnos-
tics” on page 8-5.
Type boot to start the
operating system.
Check the hard drive with
SunVTS. See “SunVTS” on
page 9-1.
Refer to audio responses
table. See Audio
Responses” on page 3-12.
Y
N
Y
N
Y
N
Y
N
Y
N
Y
N
Did the hard drive
pass the test?
Data on the hard drive is
corrupt. Contact the sys-
tem administrator.
Replace the hard drive.
See “Replacing a Hard
Drive” on page 12-2.
Y
N
In normal operation, the hard drive spins up shortly after
powering on the workstation. The drive might stop spin-
ning later as part of the power management configura-
tion. Clicking the mouse can bring the hard drive out of
sleep state.
Checking a component means checking the electrical con-
nections and fit.

Table of Contents

Related product manuals