EasyManua.ls Logo

Sel 411L - Figure 3.97 OOS Positive-Sequence Measurements; Figure 3.98 OOS Override Logic

Sel 411L
1108 pages
Print Icon
To Next Page IconTo Next Page
To Next Page IconTo Next Page
To Previous Page IconTo Previous Page
To Previous Page IconTo Previous Page
Loading...
P.3.161
Date Code 20151029 Protection Manual SEL-411L Relay
Protection Functions
Out-of-Step Logic (Conventional)
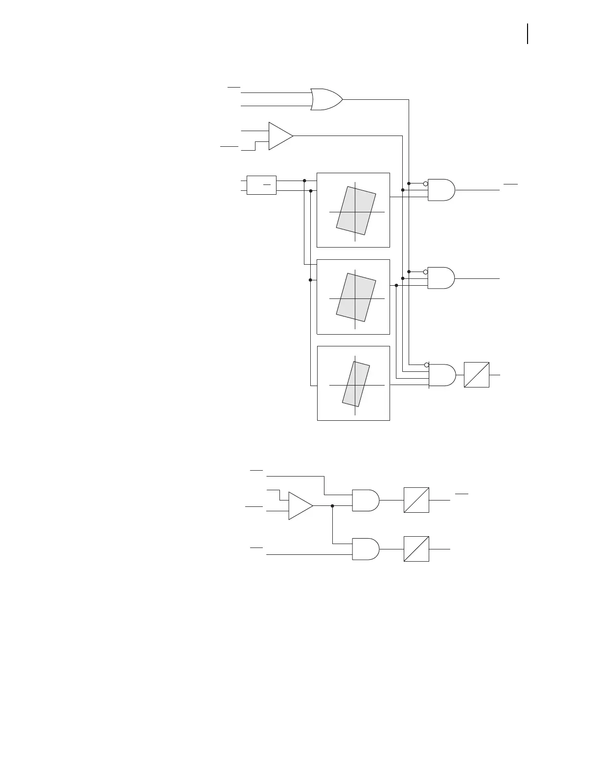
Figure 3.97 OOS Positive-Sequence Measurements
Figure 3.98 OOS Override Logic
UBOSBD
0
(Internal Function)
UBOSB
3φ
Unblock
X1
X1
X1
R1
R1
R1
Zone 6
Zone 7
Im (Z1)
Re (Z1)
Relay
Word
Bits
50ABC
50ABCP
3PO
ILOP
X7ABC
X6ABC
V1
I1L
Z1 =
V1
I1L
|I1L|
+
Relay
Word
Bits
Setting
UBD
0
CYC
67QUBF
Relay
Word
Bits
UBD
0
CYC
67QUBR
Relay
Word
Bit
Relay
Word
Bit
32QF
Setting
3I2L
50QUBP
32QR
+

Table of Contents

Related product manuals