EasyManua.ls Logo

Sel 411L - Figure 4.31 Alternative Synchronism-Check Source 2 Example and Settings

Sel 411L
1108 pages
Print Icon
To Next Page IconTo Next Page
To Next Page IconTo Next Page
To Previous Page IconTo Previous Page
To Previous Page IconTo Previous Page
Loading...
P.4.63
Date Code 20151029 Protection Manual SEL-411L Relay
Autoreclosing and Synchronism-Check
Synchronism Check
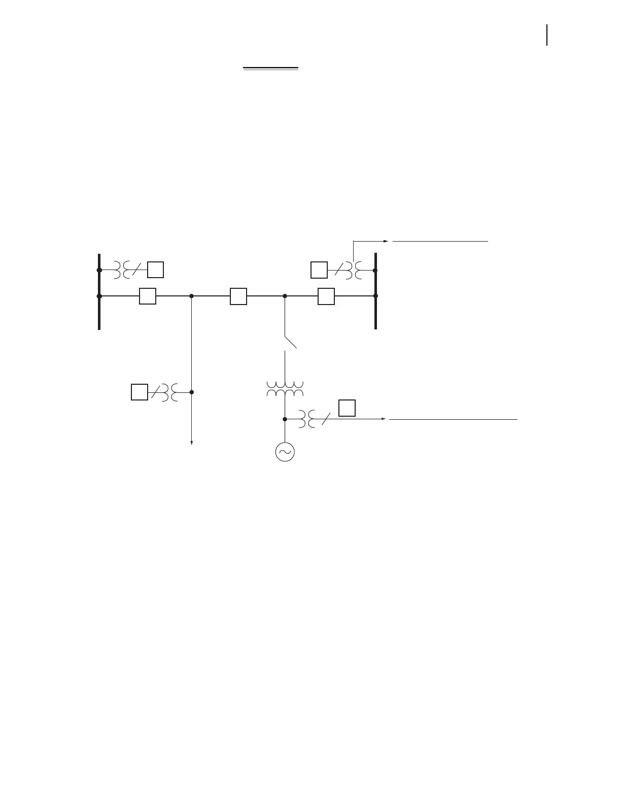
EXAMPLE 4.2 Setting Alternative Synchronism-Check Source 2
Figure 4.31 shows an extra circuit breaker (BK3) and a generator
position added to the existing example system of Figure 4.20. You can
monitor the voltage at the generator position by connecting a single-
phase voltage to remaining voltage input VCZ (see Figure 4.23). Make
setting ASYNCS2 := VCZ to designate this relay voltage input as the
alternate synchronism-check voltage source.
ASYNCS2 := VCZ Alternative Synchronism Source 2 (VAY, VBY, VCY,
VAZ, VBZ, VCZ)
For this new synchronism source voltage connection, adjust the
source-to-reference magnitude ratio with setting AKS2M and the
source-to-reference angle compensation with setting AKS2A,
considering the settings for Voltage Magnitude and Angle
Compensation.
Figure 4.31 Alternative Synchronism-Check Source 2 Example and Settings
For example, in Figure 4.31, the Bus 2 voltage is the regular
Synchronism-Check Voltage Source 2 for synchronism-check across
Circuit Breaker BK2. However, if Circuit Breaker BK3 is open and the
generator switch is closed, the Synchronism-Check Voltage Source 2
transfers to the alternative Synchronism-Check Voltage Source 2 the
voltage from the generator position.
For circuit breaker status, make the following 52A auxiliary contact
connections from the circuit breaker and switch to control inputs on
the relay:
Circuit breaker BK3 to IN203
Generator switch to IN204
These input connections are for this application example only; use
relay inputs that are appropriate for your system.
Set the ALTS2 SEL
OGIC control equation to assert when Circuit
Breaker BK3 is open and the generator switch is closed.
ALTS2 := NOT IN203 AND IN204. Alternative Synchronism Source 2
(SEL
OGIC Equation)
Bus 1
Line
Switch
SYNCS2 — designate voltage input
KS2M — adjust magnitude to reference
KS2A — adjust angle to reference
Bus 2
BK2 BK3
BK1
Generator
Synchronism-Check Voltage Source 2
ASYNCS2 — designate voltage input
AKS2M — adjust magnitude to reference
AKS2A — adjust angle to reference
ALTS2— enable alternative source 2
Alternative Synchronism-Check Voltage Source 2
1
3
1
1

Table of Contents

Related product manuals