EasyManua.ls Logo

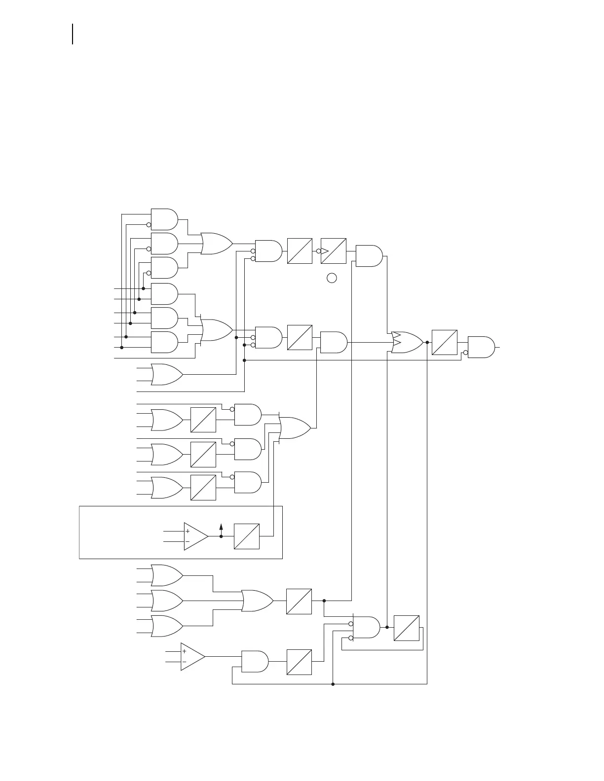
Sel 411L - Figure 3.108 Dependable Power-Swing Block Detector Logic (EOOS = Y1)

Sel 411L
1108 pages
Print Icon
To Next Page IconTo Next Page
To Next Page IconTo Next Page
To Previous Page IconTo Previous Page
To Previous Page IconTo Previous Page
Loading...
P.3.170
SEL-411L Relay Protection Manual Date Code 20151029
Protection Functions
Out-of-Step Logic (Zero Settings)
In summary, for an external forward fault, the logic issues a DOSB signal if
the signal from a fault detector has lasted several cycles, no power swing has
been detected, the relay has issued no trip, and at least one of the Zone 1
phase-mho has picked up or when FZAVG asserts. For a reverse fault, the
logic issues a DOSB signal if a power swing has not been detected, the signal
from a fault detector has lasted several cycles and been cleared, the relay has
issued no trip signal, and a Zone 2 mho-phase has picked up within a time
delay.
Depending on the EOOS setting, the relay selects either the logic shown in
Figure 3.108 (EOOS = Y1) or the logic shown in Figure 3.108 (EOOS =Y).
Figure 3.108 shows the dependable power-swing block detector logic.
Figure 3.108 Dependable Power-Swing Block Detector Logic (EOOS = Y1)
DIR5 = F
DIR4 = F
Z5P
Z4P
Z3P
Z2P
OSB
OSB1
TRIP
SERCAB
SERCBC
MAB1I
XAB1I
MBC1I
XBC1I
SERCCA
MCA1I
XCA1I
MAB2I
XAB2I
MBC2I
XBC2I
MCA2I
XCA2I
Z1MAG
FZAVG
| Z1F
k
— Z1F
k — 1
| • 8 • NFREQ
| d2SCV1_UF |
2 • d2SCV1_UF_avg + 0.06
DIR3 = F
0
0.25
CYC
0
0.25
CYC
0
0.25
CYC
0.25
CYC
0
0
0.25
CYC
0
2.5
CYC
0
0.125
CYC
1.5
CYC
0
0
2.5
CYC
DOSBY1
0
1.5
CYC
0
60
CYC
1

Table of Contents

Related product manuals