EasyManua.ls Logo

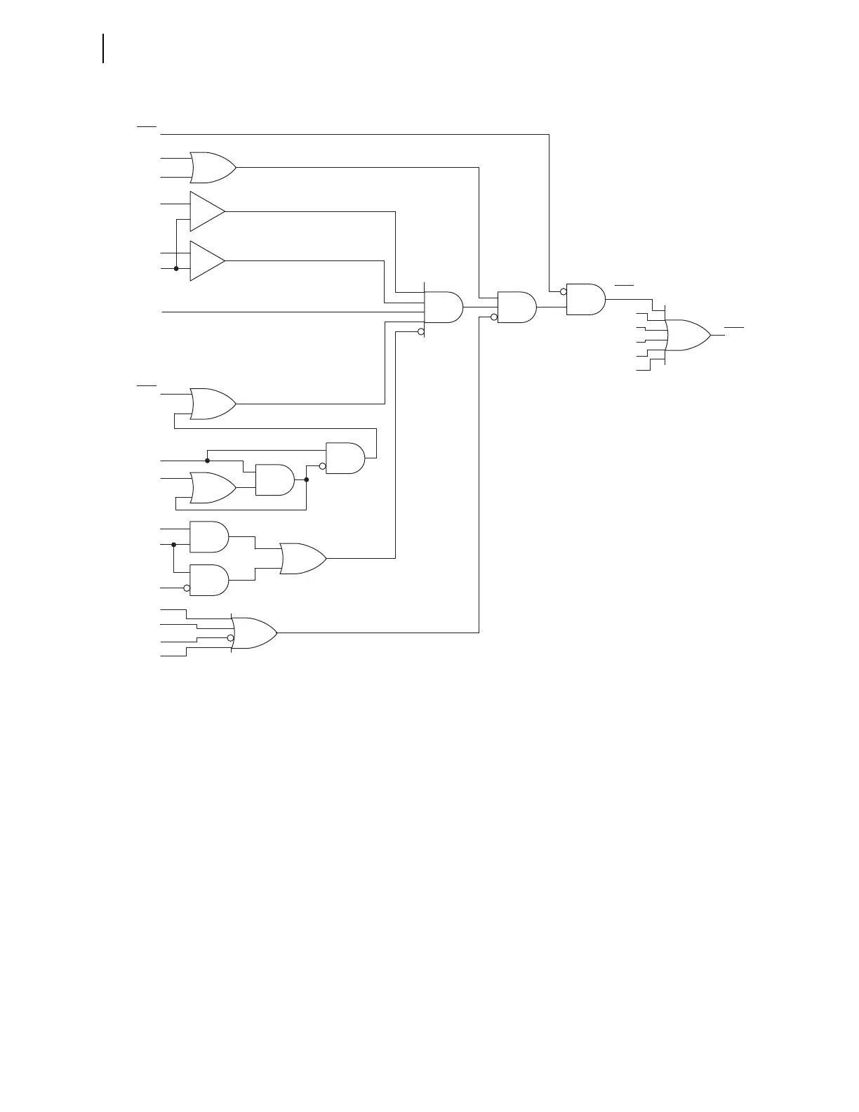
Sel 411L - Figure 3.121 Zone 1 Mho Ground-Distance Element Logic Diagram

Sel 411L
1108 pages
Print Icon
To Next Page IconTo Next Page
To Next Page IconTo Next Page
To Previous Page IconTo Previous Page
To Previous Page IconTo Previous Page
Loading...
P.3.180
SEL-411L Relay Protection Manual Date Code 20151029
Protection Functions
Mho Ground-Distance Elements
Figure 3.121 Zone 1 Mho Ground-Distance Element Logic Diagram
+
+
Relay
Word
Bits
Relay
Word
Bits
Relay
Word
Bit
Relay
Word
Bits
32SPOF
CVTBL
MAG1
MBG1
Z1G
MCG1
XAG1
XBG1
XCG1
32GF
IAL
IGL
mAG1 < Z1MG
FSA
SPO
SPOA
OSB1
OSBA
3PO
67Q1T
ILOP
VPOLV
SERCA
0.1 • I
NOM
mAG1 is the Zone 1 A-Phase-to-Ground
Mho Distance Calculation.
A-Phase Mho Ground Distance Logic.
B- and C-Phase Logic Is Similar.

Table of Contents

Related product manuals