EasyManua.ls Logo

Sel 411L - Figure 1.6 Terminal Master;Slave Application with Optional Third Communications Channel; Figure 1.7 Four-Terminal Ethernet Application; Table 1.2 Application Highlights

Sel 411L
1108 pages
Print Icon
To Next Page IconTo Next Page
To Next Page IconTo Next Page
To Previous Page IconTo Previous Page
To Previous Page IconTo Previous Page
Loading...
P.1.10
SEL-411L Relay Protection Manual Date Code 20151029
Introduction and Specifications
Applications
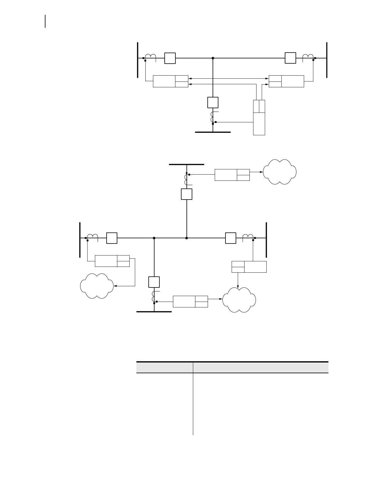
Figure 1.6 Terminal Master/Slave Application With Optional Third
Communications Channel
Figure 1.7 Four-Terminal Ethernet Application
Application Highlights
Apply the relay in power system protection and control situations. Table 1.2
lists applications and key features of the relay.
Relay
(Optional)
(Master)
(Slave)
Relay
Relay
(Slave)
Bay 1
Bay 2
Bay 1
Bay 2
Bay 1
Bay 2
Relay
Relay
Relay
Bay 3
Relay
Bay 3
Bay 3
Bay 3
Ethernet
Network
Ethernet
Network
Ethernet
Network
Table 1.2 Application Highlights (Sheet 1 of 3)
Application Key Features
Single-pole and
three-pole tripping
Line current differential high-speed distance elements
Best Choice Ground Directional Element
Secure protection during open-pole interval
Pole-discordance logic trips three-pole for excessive
single-pole-open conditions
Multiple-breaker tripping SPT one; 3PT other
SPT both; 3PT both
Breaker failure protection

Table of Contents

Related product manuals