EasyManua.ls Logo

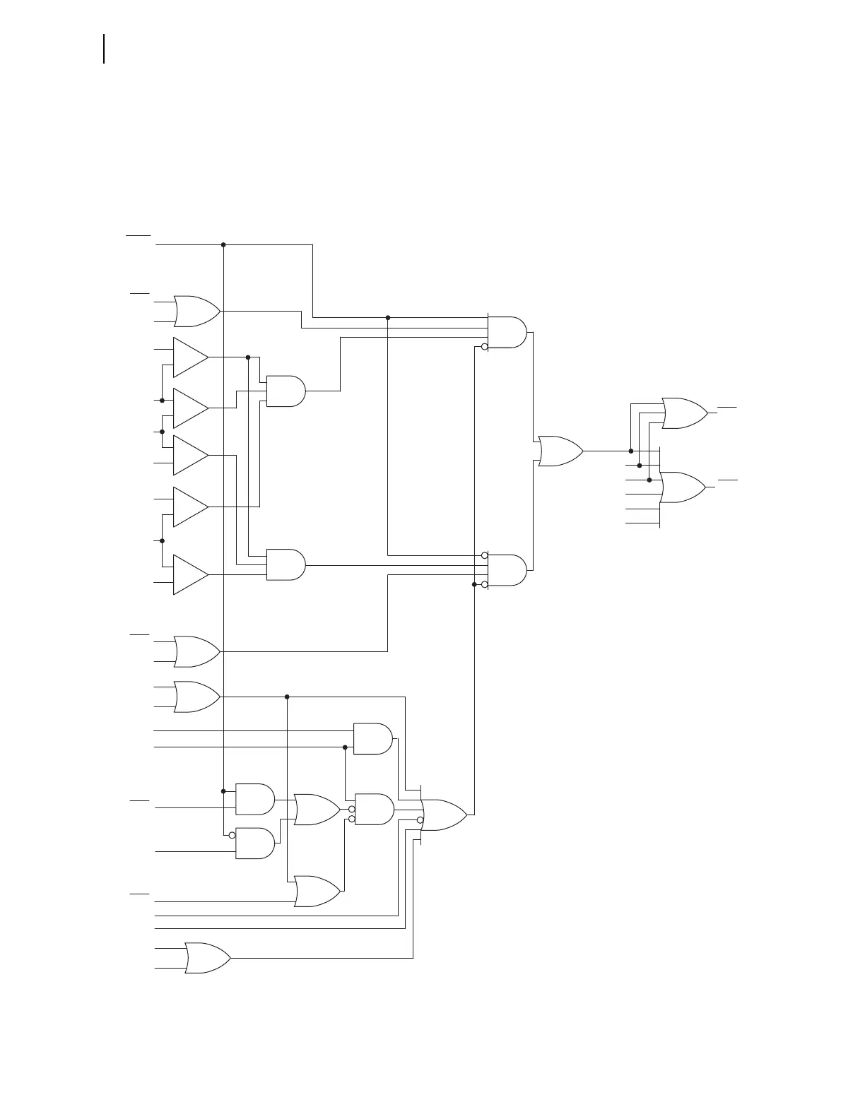
Sel 411L - Figure 3.129 Zones 3, 4, and 5 Mho Phase Distance Element Logic Diagram

Sel 411L
1108 pages
Print Icon
To Next Page IconTo Next Page
To Next Page IconTo Next Page
To Previous Page IconTo Previous Page
To Previous Page IconTo Previous Page
Loading...
P.3.190
SEL-411L Relay Protection Manual Date Code 20151029
Protection Functions
Mho Phase Distance Elements
Figure 3.129 shows the Zones 3–5 phase distance element logic. Other fault
calculations (BC, CA) have similar logic. In Figure 3.129, Output ZnP is the
OR combination of the following Zone n (n = 3, 4, 5) elements (ØØ = AB,
BC, CA):
Conventional mho elements (MØØn)
Conventional quadrilateral elements (XØØn)
Figure 3.129 Zones 3, 4, and 5 Mho Phase Distance Element Logic Diagram
+
Relay
Word
Bits
Relay
Word
Bits
Relay
Word
Bits
Relay
Word
Bits
Setting
32SPOF
IABLFM
DIRn := F
F32P
SPOA
SPOB
R32P
32SPOR
SPOC
VPOLV
ILOP
OSBA
OSBn
67QUBF
67QUBR
+
ZnMP
(setting)
+
ZnMP
(setting)
+
IABL
—0.1 • I
NOM
+
0.1 • I
nom
mABF
FSA
FSB
MABDF
MABn
MBCn
XBCn
XCAn
MCAn
XABn
Relay
Word
Bit
ZnP
Relay
Word
Bits
MnP

Table of Contents

Related product manuals