EasyManua.ls Logo

Xerox DocuColor 2240 - Page 162

Xerox DocuColor 2240
1489 pages
Print Icon
To Next Page IconTo Next Page
To Next Page IconTo Next Page
To Previous Page IconTo Previous Page
To Previous Page IconTo Previous Page
Loading...
09/03
2-129
DC 3535/2240/1632, WC M24
7-120
Status Indicator RAPs
Initial issue
7-120 Tray 4 Misfeed (3TM)
The Tray 4 Feed Out Sensor does not detect paper after feeding from Tray 4.
Initial Actions
Check condition and specification of paper in Tray 4.
Check the paper path for obstructions.
Check for wear and clean the Tray 4 Feeder Roll, Takeaway Roll and Pinch Roll.
Procedure
Open the Left Cover and cheat the Left Cover Interlock Switch (PL 15.10). Enter dC330 [008-
103] and press Start. Block and unblock the Tray 4 Feed Out Sensor (PL 15.10). The dis-
play changes.
YN
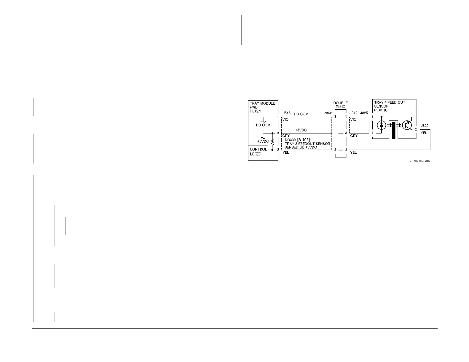
Press Stop. Check the circuit of the Tray 4 Feed Out Sensor (Figure 1). Refer to the OF
99-2 RAP for troubleshooting procedure.
Press Stop. Enter dC330 [008-007] and press Start. The Tray 4 Feed/Lift Motor (PL 15.7)
energizes.
YN
Press Stop. Check the circuit of the Tray 4 Feed/Lift Motor (Figure 2). Check the wires
from the Tray Module PWB to the Tray 4 Feed/Lift Motor for an open circuit. If the wires
are good, replace the Tray 4 Feed/Lift Motor (PL 15.7). If the problem still exits, replace
the Tray Module PWB (PL 15.9).
Press Stop. Enter dC330 [008-028] and press Start. All 3 Takeaway Rolls (PL 15.10) rotate.
YN
Takeaway Motor 1 (PL 15.9) energizes.
YN
Press Stop. +24 VDC is measured between P/J552-3 and GND on the Tray
Module PWB.
YN
+24 VDC is measured at P/J555-3 on the Tray Module PWB.
YN
Refer to the +24 VDC Wirenets (Figure 5). Check the +24 VDC to the Tray
Module PWB.
Replace the Tray Module PWB (PL 15.9).
+24 VDC is measured at each of the following pins on P/J552: Pin 1, 2, 5, and
6.
YN
Refer to Figure 3. Check the wires from the Tray Module PWB to the Takeaway
Motor 1 for an open circuit. If the wires are good, replace the Takeaway Motor 1
(PL 15.9)
With [008-028] still entered, press Start and check that the voltage at P/J552 pins 1,
2, 5, and 6 each drop to approximately +22 VDC. The voltage at P/J552 pins 1, 2,
5, and 6 all drop to approximately +22 VDC when [008-028] is entered.
YN
Replace the Tray Module PWB (PL 15.9).
Replace the Takeaway Motor 1 (PL 15.9).
Press Stop. Check the Takeaway Motor 1 and its associated gears (PL 15.9) for damage,
contamination and misalignment.
Press Stop.
Check the Tray 4 Feed/Lift Motor and its associated gears (PL 15.7) for damage, contam-
ination or misalignment.
Ensure that the Tray 4 Chute (PL 15.10) is properly seated and not damaged.
Ensure that the connectors shown in the circuit diagrams (Figure 1, Figure 2, Figure 3)
are securely connected and that wires are not damaged.
If these checks are OK, replace the Tray Module PWB (PL 15.9).
Figure 1 7-120 RAP Circuit Diagram - Tray 4 Feed Out Sensor (3TM)
A
A
B
B
C
C

Table of Contents

Other manuals for Xerox DocuColor 2240

Related product manuals